Agent MCP Gateway
A Model Context Protocol (MCP) gateway that aggregates multiple MCP servers and provides policy-based access control for agents and subagents. Solves Claude Code's MCP context window waste by enabling on-demand tool discovery instead of loading all tool definitions upfront.
Status
- ✅ M0: Foundation - Configuration, policy engine, audit logging,
list_serverstool - ✅ M1: Core - Proxy infrastructure,
get_server_tools,execute_tool, middleware, metrics, hot reload, OAuth support - 🚧 M2: Production - HTTP transport, health checks (planned)
- 🚧 M3: DX - Single-agent mode, config validation CLI, Docker (planned)
Current Version: M1-Core Complete (with OAuth)
Table of Contents
- Overview
- Installation
- Quick Start
- Command-Line Options
- Configuration File Discovery
- Configuration
- Usage
- Gateway Tools
- Security Considerations
- Troubleshooting
- Testing
- Development
- Architecture
- Future Features
- Documentation
- Contributing
- License
- Support
- Acknowledgments
Overview
The Problem
When multiple MCP servers are configured in development environments (Claude Code, Cursor, VS Code), all tool definitions from all servers load into every agent's and subagent's context window at startup:
- 5,000-50,000+ tokens consumed upfront
- 80-95% of loaded tools never used by individual agents
- Context needed for actual work gets wasted on unused tool definitions
The Solution
The Agent MCP Gateway acts as a single MCP server that proxies to multiple downstream MCP servers based on configurable per-agent rules:
- 3 gateway tools load at startup (~2k tokens)
- Agents discover and request specific tools on-demand
- 90%+ context reduction
- Policy-based access control per agent/subagent
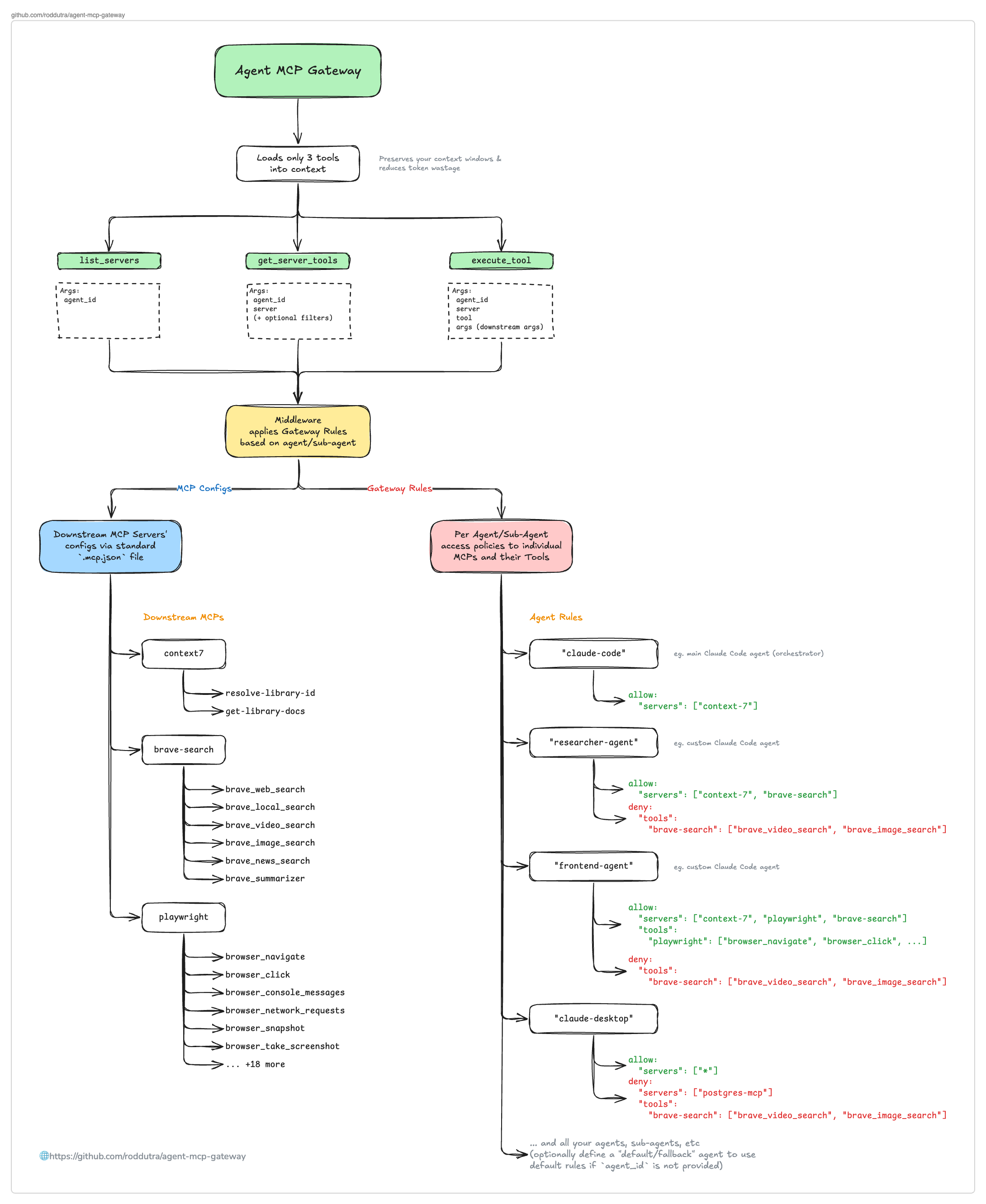
How It Works

The gateway sits between agents and downstream MCP servers, exposing only 3 lightweight tools. When an agent needs specific functionality, it discovers available servers and tools through the gateway, which filters visibility based on policy rules - agents only see servers and tools they have access to. This reduces each agent's context window to only relevant tools, while the gateway handles proxying authorized requests to downstream servers.
View detailed diagram with examples → (includes downstream servers, tools, and gateway rules examples)
Key Features
- ✅ On-Demand Tool Discovery - Load tool definitions only when needed
- ✅ Per-Agent Access Control - Configure which servers/tools each agent can access
- ✅ Easy Agent Integration - Simple template to add gateway support to any agent (see guide)
- ✅ Deny-Before-Allow Policies - Explicit deny rules take precedence
- ✅ Wildcard Support - Pattern matching for tool names (
get_*,*_user) - ✅ Session Isolation - Concurrent requests don't interfere
- ✅ Transparent Proxying - Downstream servers unaware of gateway
- ✅ Audit Logging - All operations logged for monitoring
- ✅ Performance Metrics - Track latency and error rates per agent/operation
- ✅ Hot Configuration Reload - Update rules/servers without restart
- ✅ Thread-Safe Operations - Safe concurrent access during reloads
- ✅ Diagnostic Tools - Health monitoring via
get_gateway_status(debug mode only)
Installation
# Creates ~/.config/agent-mcp-gateway/ with template configuration files
uvx agent-mcp-gateway --init
This generates two template files ready to customize:
mcp.json- Your downstream MCP servers (Brave, Postgres, etc.)mcp-gateway-rules.json- Per-agent access policies (who can use which servers/tools)
For local development: See Development section.
Quick Start
1. Configure Gateway Files
After running uvx agent-mcp-gateway --init (see Installation), edit the generated template files:
# Define your downstream MCP servers
nano ~/.config/agent-mcp-gateway/.mcp.json
# Define agent access policies
nano ~/.config/agent-mcp-gateway/.mcp-gateway-rules.json
See Configuration section for detailed examples and Configuration File Discovery for alternative file locations.
2. Add Gateway to Your MCP Client
Claude Code CLI:
claude mcp add agent-mcp-gateway uvx agent-mcp-gateway
Manual configuration:
{
"mcpServers": {
"agent-mcp-gateway": {
"command": "uvx",
"args": ["agent-mcp-gateway"],
"env": {
"GATEWAY_MCP_CONFIG": "~/.config/agent-mcp-gateway/.mcp.json",
"GATEWAY_RULES": "~/.config/agent-mcp-gateway/.mcp-gateway-rules.json",
"GATEWAY_DEFAULT_AGENT": "developer"
}
}
}
}
Note: The env variables are optional if using default config locations. See Environment Variables Reference for all options.
3. Configure Your Agents
The gateway's tool descriptions are self-documenting, but for proper access control you should configure how your agents identify themselves. Choose the approach that fits your use case:
Approach 1: Multi-Agent Mode (Recommended)
For different agents with different permissions, configure each agent to pass its identity.
Add this to your agent's system prompt (e.g., CLAUDE.md, .claude/agents/agent-name.md):
## MCP Gateway Access
**Available Tools (via agent-mcp-gateway):**
You have access to MCP servers through the agent-mcp-gateway. The specific servers and tools available to you are determined by the gateway's access control rules.
**Tool Discovery Process:**
When you need to use tools from downstream MCP servers:
1. Use `agent_id: "YOUR_AGENT_NAME"` in ALL gateway tool calls for proper access control
2. Call `list_servers` to discover which servers you have access to
3. Call `get_server_tools` with the specific server name to discover available tools
4. Use `execute_tool` to invoke tools with appropriate parameters
5. If you cannot access a tool you need, immediately notify the user
**Important:** Always include `agent_id: "YOUR_AGENT_NAME"` in your gateway tool calls. This ensures proper access control and audit logging.
Replace YOUR_AGENT_NAME with your agent's identifier (e.g., "researcher", "backend", "admin").
Examples: See .claude/agents/researcher.md and .claude/agents/mcp-developer.md for complete configuration examples.
Approach 2: Single-Agent Mode
For simpler setups where all agents should have the same permissions, or when using MCP clients without system prompt configuration (e.g., Claude Desktop), configure a default agent using either method:
Option A: Environment Variable
# Set in your MCP client configuration
export GATEWAY_DEFAULT_AGENT=developer
Note: The agent specified (e.g., "developer") must exist in your .mcp-gateway-rules.json file with appropriate permissions.
Option B: "default" Agent in Rules
{
"agents": {
"default": {
"allow": {
"servers": ["*"]
}
}
},
"defaults": {
"deny_on_missing_agent": false
}
}
Note: Allowing all servers ("servers": ["*"]) without specifying tool restrictions grants access to all tools on all servers.
With either approach, agents can omit agent_id in tool calls - the gateway uses your configured default agent automatically.
Command-Line Options
# Show version
agent-mcp-gateway --version
# Initialize config directory (first-time setup)
agent-mcp-gateway --init
# Enable debug mode (exposes get_gateway_status diagnostic tool)
agent-mcp-gateway --debug
# Show help
agent-mcp-gateway --help
Configuration File Discovery
The gateway searches for configuration files in this order:
MCP Server Config (.mcp.json)
GATEWAY_MCP_CONFIGenvironment variable (if set).mcp.jsonin current directory~/.config/agent-mcp-gateway/.mcp.json(home directory)./config/.mcp.json(fallback)
Gateway Rules (.mcp-gateway-rules.json)
GATEWAY_RULESenvironment variable (if set).mcp-gateway-rules.jsonin current directory~/.config/agent-mcp-gateway/.mcp-gateway-rules.json(home directory)./config/.mcp-gateway-rules.json(fallback)
Tip: Use agent-mcp-gateway --init to create the home directory configs on first run.
Configuration
The gateway requires two configuration files:
1. MCP Servers Configuration
File: mcp.json (searched in multiple locations)
Defines the downstream MCP servers the gateway will proxy to. Uses the standard MCP config format compatible with Claude Code and other coding agents:
{
"mcpServers": {
"brave-search": {
"description": "Web search via Brave Search API",
"command": "npx",
"args": ["-y", "@modelcontextprotocol/server-brave-search"],
"env": {
"BRAVE_API_KEY": "${BRAVE_API_KEY}"
}
},
"postgres": {
"description": "PostgreSQL database access and query execution",
"command": "uvx",
"args": ["mcp-server-postgres"],
"env": {
"DATABASE_URL": "${DATABASE_URL}"
}
},
"remote-server": {
"description": "Custom remote API integration",
"url": "https://example.com/mcp",
"transport": "http",
"headers": {
"Authorization": "Bearer ${API_TOKEN}"
}
}
}
}
Server Descriptions (Recommended):
Adding a description field to each server helps AI agents understand what each server provides and when to use it. Descriptions are always returned by list_servers, enabling agents to make informed decisions about which servers to query for tools. While optional, descriptions significantly improve agent tool discovery and decision-making.
Supported Transports:
stdio- Local servers via npx/uvx (specified withcommand+args)http- Remote HTTP servers (specified withurl)
Environment Variables:
- Use
${VAR_NAME}syntax for environment variable substitution - Set variables before running:
export BRAVE_API_KEY=your-key
Important - GUI Applications (Claude Desktop, etc.):
If you use ${VAR_NAME} syntax in .mcp.json, note that macOS GUI applications run in isolated environments without access to your shell's environment variables. For Claude Desktop and similar apps, add API keys to the gateway's env object in your MCP client configuration:
{
"mcpServers": {
"agent-mcp-gateway": {
"command": "uvx",
"args": ["agent-mcp-gateway"],
"env": {
"BRAVE_API_KEY": "your-actual-key-here",
"DATABASE_URL": "postgresql://...",
"GATEWAY_DEFAULT_AGENT": "claude-desktop"
}
}
}
}
(If you hardcode values directly in .mcp.json without ${VAR_NAME} syntax, this is not necessary.)
2. Gateway Rules Configuration
File: mcp-gateway-rules.json (searched in multiple locations)
Defines per-agent access policies using deny-before-allow precedence:
{
"agents": {
"researcher": {
"allow": {
"servers": ["brave-search", "context7"],
"tools": {
"brave-search": ["brave_web_search"]
}
}
},
"backend": {
"allow": {
"servers": ["postgres", "laravel-boost"],
"tools": {
"postgres": ["query", "list_tables", "list_schemas"],
"laravel-boost": ["get_*", "list_*", "read_*", "database_*", "search_*"]
}
},
"deny": {
"tools": {
"postgres": ["drop_*", "delete_*"],
"laravel-boost": ["database_query", "tinker"]
}
}
},
"admin": {
"allow": {
"servers": ["*"],
"tools": {
"brave-search": ["brave_web_search"]
}
},
"deny": {
"servers": ["notion"],
"tools": {
"playwright": ["browser_type"]
}
}
},
"claude-desktop": {
"allow": {
"servers": ["context7", "brave-search", "notion", "playwright"]
},
"deny": {
"tools": {
"playwright": ["browser_type", "browser_close_all", "launch_*"]
}
}
},
"default": {
"deny": {
"servers": ["*"]
}
}
},
"defaults": {
"deny_on_missing_agent": false
}
}
Agent Examples Explained:
researcher - Demonstrates implicit grant + explicit allow:
brave-search: ONLYbrave_web_searchtool (explicit allow narrows access)context7: ALL tools (implicit grant - server allowed, no tool rules specified)
backend - Demonstrates wildcard allows with deny-before-allow precedence:
postgres: ONLYquery,list_tables,list_schemas(explicit allows); deny rules serve as safety netlaravel-boost: Wildcard allows (get_*,list_*,read_*,database_*,search_*) grant broad access, BUTdatabase_queryexplicitly denied despite matchingdatabase_*wildcard (deny wins), andtinkerblocked as safety measure
admin - Demonstrates server wildcard + mixed access patterns:
notion: DENIED (server-level deny overrides wildcard server allow)brave-search: ONLYbrave_web_search(explicit restriction on one server)playwright: ALL tools EXCEPTbrowser_type(implicit grant with explicit deny)- All other servers: ALL tools (implicit grant - no tool rules specified)
claude-desktop - Demonstrates implicit grant with multiple deny types:
context7,brave-search,notion: ALL tools (implicit grant)playwright: ALL tools EXCEPTbrowser_type,browser_close_all, and tools matchinglaunch_*(implicit grant with explicit + wildcard denies)
default - Principle of least privilege:
- Used as fallback when
agent_idnot provided anddeny_on_missing_agentisfalse - Denies all servers by default; use
GATEWAY_DEFAULT_AGENTenvironment variable to specify a different default agent
Policy Precedence Order:
- Explicit deny rules (highest priority)
- Wildcard deny rules
- Explicit allow rules
- Wildcard allow rules
- Implicit grant (if server allowed but no tool rules specified)
- Default policy (deny)
Implicit Grant Behavior:
- If agent has server access and no
allow.tools.{server}entry, all tools from that server are implicitly granted allow.tools.{server}entries narrow access to specified tools onlydeny.tools.{server}entries filter out specific tools (evaluated in steps 1-2)- Rules are server-specific and don't affect other servers
Configuration Flexibility:
- Rules can reference servers not currently in
.mcp.json - Undefined server references treated as warnings (not errors)
- Allows keeping rules for temporarily removed servers
- Hot reload applies changes immediately without restart
Wildcard Patterns:
*- Matches everythingget_*- Matches tools starting with "get_"*_user- Matches tools ending with "_user"
Agent Naming:
- Use hierarchical names:
team.role(e.g.,backend.database,frontend.ui) - Alphanumeric characters, hyphens, underscores, and dots allowed
- Configure your agents to pass their identity: See Configure Your Agents
Configuration Validation
The gateway validates configurations at startup and during hot reload. Example output:
✓ Configuration loaded from .mcp.json
⚠ Warning: Agent 'researcher' references undefined server 'unknown-server'
ℹ These rules will be ignored until the server is added
Validation Behavior:
- Structural errors (invalid JSON, missing required fields) → Fail startup/reload
- Undefined server references → Log warnings, continue with valid rules
- Policy conflicts → Deny-before-allow precedence resolves automatically
3. OAuth Support for Downstream Servers
OAuth-protected downstream servers (Notion, GitHub) are automatically supported via auto-detection when servers return HTTP 401. The gateway uses FastMCP's OAuth support to handle authentication flows transparently - browser opens once for initial authentication, then tokens are cached for future use. See OAuth User Guide for detailed setup and troubleshooting.
OAuth Limitations:
The gateway supports OAuth servers that implement Dynamic Client Registration (RFC 7591).
- ✅ Supported: OAuth with auto-detection (e.g., Notion MCP)
- ❌ Not Supported: OAuth with pre-registered apps (e.g., GitHub OAuth flow)
- 💡 For GitHub MCP: Use Personal Access Token instead
GitHub MCP with PAT Example:
{
"mcpServers": {
"github": {
"url": "https://api.githubcopilot.com/mcp/",
"headers": {
"Authorization": "Bearer ${GITHUB_PAT}"
}
}
}
}
For detailed OAuth setup and troubleshooting, see OAuth User Guide.
4. Environment Variables Reference
| Variable | Description | Default | Example |
|---|---|---|---|
GATEWAY_MCP_CONFIG | Path to MCP servers configuration file | .mcp.json, fallback: ./config/.mcp.json | export GATEWAY_MCP_CONFIG=./custom.json |
GATEWAY_RULES | Path to gateway rules configuration file | .mcp-gateway-rules.json, fallback: ./config/.mcp-gateway-rules.json | export GATEWAY_RULES=~/.claude/rules.json |
GATEWAY_DEFAULT_AGENT | Default agent identity when agent_id not provided (optional) | None | export GATEWAY_DEFAULT_AGENT=developer |
GATEWAY_DEBUG | Enable debug mode to expose get_gateway_status tool | false | export GATEWAY_DEBUG=true |
GATEWAY_AUDIT_LOG | Path to audit log file | ~/.cache/agent-mcp-gateway/logs/audit.jsonl | export GATEWAY_AUDIT_LOG=./audit.jsonl |
GATEWAY_TRANSPORT | Transport protocol (stdio or http) | stdio | export GATEWAY_TRANSPORT=stdio |
GATEWAY_INIT_STRATEGY | Initialization strategy (eager or lazy) | eager | export GATEWAY_INIT_STRATEGY=eager |
Note on GUI Applications: macOS GUI applications (Claude Desktop, etc.) run in isolated environments without access to shell environment variables. If using ${VAR_NAME} syntax in .mcp.json, add required API keys to the gateway's env object in your MCP client configuration.
Usage
The gateway runs automatically when your MCP client starts. See Quick Start for adding it to your MCP client configuration.
Custom configuration paths can be specified via environment variables in your MCP client config:
{
"mcpServers": {
"agent-mcp-gateway": {
"command": "uvx",
"args": ["agent-mcp-gateway"],
"env": {
"GATEWAY_MCP_CONFIG": "/path/to/custom-mcp.json",
"GATEWAY_RULES": "/path/to/custom-rules.json"
}
}
}
}
See Environment Variables Reference for all available options.
Startup Output
Loading MCP server configuration from: .mcp.json
Loading gateway rules from: .mcp-gateway-rules.json
Audit log will be written to: ~/.cache/agent-mcp-gateway/logs/audit.jsonl
Initializing proxy connections to downstream servers...
- 2 proxy client(s) initialized
* brave-search: ready
* postgres: ready
- Metrics collector initialized
- Access control middleware registered
Agent MCP Gateway initialized successfully
- 2 MCP server(s) configured
- 3 agent(s) configured
- Default policy: deny unknown agents
- 3 gateway tools available: list_servers, get_server_tools, execute_tool
(4 tools if GATEWAY_DEBUG=true: includes get_gateway_status)
Gateway is ready. Running with stdio transport...
Gateway Tools
The gateway exposes exactly 3 tools to agents. All tools accept an optional agent_id parameter for access control. When agent_id is not provided, the gateway uses a fallback chain to determine agent identity (see Agent Identity Modes).
For Agent Developers: To configure your agents to properly use these gateway tools with access control, see Configure Your Agents.
1. list_servers
Lists MCP servers available to the calling agent based on policy rules.
Parameters:
agent_id(string, optional) - Identifier of the agent making the request (see Agent Identity Modes)include_metadata(boolean, optional) - Include technical details like transport, command, and url (default: false)
Returns:
[
{
"name": "brave-search",
"description": "Web search via Brave Search API"
},
{
"name": "postgres",
"description": "PostgreSQL database access and query execution"
}
]
With include_metadata=true:
[
{
"name": "brave-search",
"description": "Web search via Brave Search API",
"transport": "stdio",
"command": "npx"
},
{
"name": "postgres",
"description": "PostgreSQL database access and query execution",
"transport": "stdio",
"command": "uvx"
}
]
Note: Server descriptions are always included (when configured in .mcp.json) to help agents understand what each server provides. The include_metadata flag only controls whether technical details (transport, command, url) are included.
Example:
# Basic usage - returns names and descriptions
result = await client.call_tool("list_servers", {
"agent_id": "researcher"
})
# With technical metadata
result = await client.call_tool("list_servers", {
"agent_id": "researcher",
"include_metadata": True
})
2. get_server_tools
Retrieves tool definitions from a specific MCP server, filtered by agent permissions.
Parameters:
agent_id(string, optional) - Identifier of the agent (see Agent Identity Modes)server(string, required) - Name of the downstream MCP servernames(string, optional) - Comma-separated list of tool names (e.g.,"tool1,tool2,tool3") or single tool namepattern(string, optional) - Wildcard pattern for tool names (e.g.,"get_*")max_schema_tokens(integer, optional) - Token budget limit for schemas
Returns:
{
"tools": [
{
"name": "brave_web_search",
"description": "Search the web using Brave Search",
"inputSchema": {
"type": "object",
"properties": {
"query": {"type": "string"}
},
"required": ["query"]
}
}
],
"server": "brave-search",
"total_available": 5,
"returned": 1,
"tokens_used": 150
}
Example:
# Get all allowed tools
tools = await client.call_tool("get_server_tools", {
"agent_id": "researcher",
"server": "brave-search"
})
# Get specific tools by name (comma-separated)
tools = await client.call_tool("get_server_tools", {
"agent_id": "researcher",
"server": "brave-search",
"names": "brave_web_search,brave_local_search"
})
# Get specific tools by pattern
tools = await client.call_tool("get_server_tools", {
"agent_id": "backend",
"server": "postgres",
"pattern": "get_*"
})
# Limit token usage
tools = await client.call_tool("get_server_tools", {
"agent_id": "researcher",
"server": "brave-search",
"max_schema_tokens": 1000
})
3. execute_tool
Executes a tool on a downstream MCP server with transparent result forwarding.
Parameters:
agent_id(string, optional) - Identifier of the agent (see Agent Identity Modes)server(string, required) - Name of the downstream MCP servertool(string, required) - Name of the tool to executeargs(object, required) - Arguments to pass to the tooltimeout_ms(integer, optional) - Timeout in milliseconds
Returns:
{
"content": [
{
"type": "text",
"text": "Search results: ..."
}
],
"isError": false
}
Example:
# Execute a tool
result = await client.call_tool("execute_tool", {
"agent_id": "researcher",
"server": "brave-search",
"tool": "brave_web_search",
"args": {
"query": "FastMCP documentation"
}
})
# With timeout
result = await client.call_tool("execute_tool", {
"agent_id": "backend",
"server": "postgres",
"tool": "query",
"args": {
"sql": "SELECT * FROM users LIMIT 10"
},
"timeout_ms": 5000
})
4. get_gateway_status (Debug Mode Only)
Returns comprehensive gateway health and diagnostics information.
Important: This tool is only available when debug mode is enabled (via GATEWAY_DEBUG=true environment variable or --debug CLI flag). See Security Considerations for details.
Parameters:
agent_id(string, optional) - Identifier of the agent (see Agent Identity Modes)
Returns:
{
"reload_status": {
"mcp_config": {
"last_attempt": "2025-10-30T10:30:00Z",
"last_success": "2025-10-30T10:30:00Z",
"last_error": null,
"attempt_count": 1,
"success_count": 1
},
"gateway_rules": {
"last_attempt": "2025-10-30T10:35:00Z",
"last_success": "2025-10-30T10:35:00Z",
"last_error": null,
"attempt_count": 2,
"success_count": 2,
"last_warnings": []
}
},
"policy_state": {
"total_agents": 3,
"agent_ids": ["researcher", "backend", "admin"],
"defaults": {"deny_on_missing_agent": true}
},
"available_servers": ["brave-search", "postgres"],
"config_paths": {
"mcp_config": "/path/to/.mcp.json",
"gateway_rules": "/path/to/.mcp-gateway-rules.json"
},
"message": "Gateway is operational. Check reload_status for hot reload health."
}
Example:
# Check gateway health and reload status (requires GATEWAY_DEBUG=true)
status = await client.call_tool("get_gateway_status", {
"agent_id": "admin"
})
# Verify last reload was successful
if status["reload_status"]["gateway_rules"]["last_error"]:
print("Warning: Last rule reload failed!")
Error Handling
All tools return structured errors with clear messages:
{
"error": {
"code": "DENIED_BY_POLICY",
"message": "Agent 'frontend' denied access to tool 'drop_table'",
"rule": "agents.frontend.deny.tools.postgres[0]"
}
}
Error Codes:
DENIED_BY_POLICY- Agent lacks permissionSERVER_UNAVAILABLE- Downstream server unreachableTOOL_NOT_FOUND- Requested tool doesn't existTIMEOUT- Operation exceeded time limitINVALID_AGENT_ID- Missing or unknown agent identifierFALLBACK_AGENT_NOT_IN_RULES- Configured fallback agent not found in gateway rulesNO_FALLBACK_CONFIGURED- No agent_id provided and no fallback agent configured
Complete Workflow Example
Here's a minimal working example showing the typical gateway workflow:
from fastmcp import Client
async def gateway_workflow():
async with Client('agent-mcp-gateway') as client:
# 1. Discover available servers
servers = await client.call_tool('list_servers', {
'agent_id': 'researcher'
})
# Response: [{"name": "brave-search", "description": "Web search..."}]
# 2. Get tools from specific server
tools = await client.call_tool('get_server_tools', {
'agent_id': 'researcher',
'server': 'brave-search'
})
# Response: {"tools": [...], "server": "brave-search", ...}
# 3. Execute a tool
result = await client.call_tool('execute_tool', {
'agent_id': 'researcher',
'server': 'brave-search',
'tool': 'brave_web_search',
'args': {'query': 'MCP protocol documentation'}
})
# Response: {"content": [...search results...], "isError": false}
This workflow demonstrates on-demand tool discovery - load definitions only when needed, not upfront.
Agent Identity Modes
The gateway supports two deployment modes for handling agent identity:
Multi-Agent Mode (Recommended)
Use when different agents need different permissions (production, multi-agent systems):
{
"agents": {
"researcher": {"allow": {"servers": ["brave-search"]}},
"backend": {"allow": {"servers": ["postgres"]}}
},
"defaults": {
"deny_on_missing_agent": true // Require explicit agent_id
}
}
Configure each agent to pass their identity (see Configure Your Agents).
Single-Agent Mode
Use when all agents should have the same permissions (development, personal use, single-agent deployments):
# Set default agent via environment variable
export GATEWAY_DEFAULT_AGENT=developer
Or define a "default" agent in rules:
{
"agents": {
"default": {
"allow": {"servers": ["brave-search", "postgres"]}
}
},
"defaults": {
"deny_on_missing_agent": false
}
}
Agents can omit agent_id in tool calls - the gateway automatically uses the configured default.
Technical Details: Agent Identity Resolution
When agent_id is not provided, the gateway uses this fallback chain:
GATEWAY_DEFAULT_AGENTenvironment variable (highest priority)- Agent named "default" in
.mcp-gateway-rules.json - Error if neither configured
The deny_on_missing_agent setting controls this behavior:
true: Require explicitagent_id(bypass fallback chain)false: Use fallback chain whenagent_idomitted
Security Note: The fallback mechanism follows the principle of least privilege - it never grants implicit "allow all" access, only the explicitly configured agent's permissions.
Security Considerations
Rules File Location: Store .mcp-gateway-rules.json in-project for context optimization only. For production access control, store outside project directory (e.g., ~/.claude/mcp-gateway-rules.json) to prevent agents from reading/modifying permissions.
Debug Mode: The get_gateway_status tool exposes gateway internals and is only available when GATEWAY_DEBUG=true. Disable in production environments.
For comprehensive security guidance: See Security Guide for detailed information on rules file security, debug mode considerations, agent impersonation risks, and production best practices.
Troubleshooting
Gateway Won't Start
Symptom: Error on startup or gateway fails to initialize
Solutions:
- Check configuration files exist: Verify
.mcp.jsonand.mcp-gateway-rules.jsonare in the expected location - Validate JSON syntax: Use
python -m json.tool < .mcp.jsonto check for syntax errors - Check Python version: Ensure Python 3.12+ is installed (
python --version) - Verify dependencies: Run
uv syncto ensure all packages are installed
Can't Connect to Downstream Server
Symptom: SERVER_UNAVAILABLE error when calling tools
Solutions:
- Verify server configuration: Check server is properly defined in
.mcp.json - Test stdio servers: Ensure command is available (
npx --version,uvx --version) - Check environment variables: Verify API keys and credentials are set
- Test HTTP servers: Try accessing server URL directly in browser
- Review startup logs: Look for server initialization errors in gateway output
Permission Denied Errors
Symptom: DENIED_BY_POLICY when agent tries to use a tool
Solutions:
- Verify agent_id: Ensure agent is passing correct identity (check audit logs)
- Check agent rules: Confirm agent exists in
.mcp-gateway-rules.json - Review policy precedence: Remember deny rules take precedence over allow rules
- Test with wildcard: Try
"tools": {"server-name": ["*"]}to grant broad access temporarily - Enable debug mode: Use
GATEWAY_DEBUG=trueand callget_gateway_statusto inspect policy state
OAuth Authentication Issues
Symptom: Browser doesn't open or OAuth flow fails
See detailed troubleshooting in OAuth User Guide.
Quick fixes:
- Clear token cache:
rm -rf ~/.fastmcp/oauth-mcp-client-cache/ - Test browser:
python -m webbrowser https://example.com - Check server URL: Verify correct OAuth server URL in
.mcp.json
Hot Reload Not Working
Symptom: Changes to config files don't take effect
Solutions:
- Check file watch: Ensure config files are in expected locations
- Review logs: Look for reload errors in gateway output
- Manual reload: Send SIGHUP signal or restart gateway
- Debug mode: Use
get_gateway_statusto check last reload timestamps
For additional help: See Security Guide, OAuth User Guide, or open a GitHub issue.
Testing
Testing with MCP Inspector
The MCP Inspector is an interactive tool for testing MCP servers.
# Basic usage
npx @modelcontextprotocol/inspector uvx agent-mcp-gateway
# With custom config paths
GATEWAY_MCP_CONFIG=~/.config/agent-mcp-gateway/.mcp.json \
GATEWAY_RULES=~/.config/agent-mcp-gateway/.mcp-gateway-rules.json \
GATEWAY_DEFAULT_AGENT=researcher \
npx @modelcontextprotocol/inspector uvx agent-mcp-gateway
# With debug mode
GATEWAY_DEBUG=true npx @modelcontextprotocol/inspector uvx agent-mcp-gateway
Inspector features:
- View all gateway tools with schemas
- Test tools with custom inputs
- Inspect request/response messages
- Monitor logs and notifications
Testing Gateway Tools in Inspector
1. Test list_servers:
{
"agent_id": "researcher"
}
Expected: List of servers the "researcher" agent can access.
2. Test get_server_tools:
{
"agent_id": "researcher",
"server": "brave-search"
}
Expected: Tool definitions from brave-search server.
3. Test execute_tool:
{
"agent_id": "researcher",
"server": "brave-search",
"tool": "brave_web_search",
"args": {
"query": "test query"
}
}
Expected: Search results from Brave (if server configured and running).
Troubleshooting:
- Check Logs pane for errors
- Verify
agent_idexists in rules file - Confirm downstream servers configured
- Review Message pane for policy denials
Development
Local Installation
Clone and install in development mode:
# Clone repository
git clone https://github.com/roddutra/agent-mcp-gateway.git
cd agent-mcp-gateway
# Install dependencies
uv sync
# Create local config files from examples
cp config/.mcp.json.example .mcp.json
cp config/.mcp-gateway-rules.json.example .mcp-gateway-rules.json
# Run locally
uv run python main.py --help
Add Local Gateway to MCP Client
# Claude Code CLI
claude mcp add agent-mcp-gateway \
uv run --directory /path/to/agent-mcp-gateway python main.py
# Or manual configuration
{
"mcpServers": {
"agent-mcp-gateway": {
"command": "uv",
"args": ["run", "--directory", "/path/to/agent-mcp-gateway", "python", "main.py"],
"env": {
"GATEWAY_DEFAULT_AGENT": "developer"
}
}
}
}
Note: The --directory flag tells uv run to change to the project directory before running, ensuring it finds pyproject.toml and the gateway configuration files.
Project Structure
agent-mcp-gateway/
├── src/ # Core gateway implementation
├── tests/ # Test suite
├── config/ # Configuration examples
├── docs/ # Documentation and specifications
├── main.py # Entry point
└── pyproject.toml # Python dependencies
Running in Development
# Run locally
uv run python main.py
# With debug mode
uv run python main.py --debug
Testing
# Run all tests
uv run pytest
# Run with coverage
uv run pytest --cov=src --cov-report=term
# Run specific test file
uv run pytest tests/test_gateway.py -v
# Run tests in watch mode
uv run pytest-watch
# Generate HTML coverage report
uv run pytest --cov=src --cov-report=html
open htmlcov/index.html
Testing with MCP Inspector:
# Basic usage (uses local config files)
npx @modelcontextprotocol/inspector uv run python main.py
# With debug mode
npx @modelcontextprotocol/inspector uv run python main.py --debug
# With custom config paths
GATEWAY_MCP_CONFIG=.mcp.json \
GATEWAY_RULES=.mcp-gateway-rules.json \
GATEWAY_DEFAULT_AGENT=researcher \
npx @modelcontextprotocol/inspector uv run python main.py
Manual testing with FastMCP Client:
uv run python -c "
import asyncio
from fastmcp import Client
async def test():
async with Client('main.py') as client:
result = await client.call_tool('list_servers', {'agent_id': 'researcher'})
print(result)
asyncio.run(test())
"
Adding a New Feature
- Update specs: Document in relevant milestone file
- Write tests first: Create test file in
tests/ - Implement feature: Add code in
src/ - Run tests:
uv run pytest - Check coverage:
uv run pytest --cov=src - Update docs: Document in README and relevant files
- Commit: Follow commit message format
Code Style
- Follow existing patterns in M0/M1 code
- Use type hints throughout
- Write docstrings for all public functions
- Keep functions focused and testable
- Add tests for all new functionality
Architecture
Component Diagram
┌─────────────────────────────────────────────────────────┐
│ Agent / Client │
└─────────────────────┬───────────────────────────────────┘
│
▼
┌─────────────────────────────────────────────────────────┐
│ Agent MCP Gateway │
│ ┌───────────────────────────────────────────────────┐ │
│ │ Gateway Tools (3 tools, ~2k tokens) │ │
│ │ • list_servers │ │
│ │ • get_server_tools │ │
│ │ • execute_tool │ │
│ └───────────────────────────────────────────────────┘ │
│ │ │
│ ┌─────────────────────────────────────────────────┐ │
│ │ AgentAccessControl Middleware │ │
│ │ • Extract agent_id │ │
│ │ • Validate permissions │ │
│ └─────────────────────────────────────────────────┘ │
│ │ │
│ ┌─────────────────────────────────────────────────┐ │
│ │ PolicyEngine │ │
│ │ • Deny-before-allow precedence │ │
│ │ • Wildcard matching │ │
│ └─────────────────────────────────────────────────┘ │
│ │ │
│ ┌─────────────────────────────────────────────────┐ │
│ │ ProxyManager │ │
│ │ • Session isolation │ │
│ │ • Connection pooling │ │
│ └─────────────────────────────────────────────────┘ │
│ │ │
│ ┌─────────────────────────────────────────────────┐ │
│ │ AuditLogger & MetricsCollector │ │
│ └─────────────────────────────────────────────────┘ │
└──────────────────────┬──────────────────────────────────┘
│
┌─────────────┼─────────────┐
▼ ▼ ▼
┌─────────┐ ┌─────────┐ ┌─────────┐
│ Server │ │ Server │ │ Server │
│ A │ │ B │ │ C │
│ (stdio) │ │ (stdio) │ │ (HTTP) │
└─────────┘ └─────────┘ └─────────┘
Request Flow
- Agent sends request to gateway tool with
agent_id - Middleware intercepts: Extracts and validates
agent_id - Tool validates: Checks PolicyEngine for server/tool access
- Proxy forwards: ProxyManager routes to downstream server
- Session isolated: Each request gets fresh connection
- Result returns: Transparently forwarded to agent
- Audit logged: Operation recorded with metrics
Performance Characteristics
- Context reduction: 90%+ (2k tokens vs 5,000-50,000+)
- Added latency: <100ms (P95)
- Gateway overhead: <30ms per operation
- Session isolation: Automatic per-request
- Concurrent requests: Fully supported
Future Features
M2: Production (Planned)
🚧 Status: Not yet implemented
Features:
- HTTP transport for gateway server
- Health check endpoints
- Enhanced error handling
- Metrics export API
- Connection pooling optimization
- Rate limiting
When available:
# Run with HTTP transport
export GATEWAY_TRANSPORT=http
export GATEWAY_PORT=8080
uv run python main.py
# Health check endpoint
curl http://localhost:8080/health
# Metrics endpoint
curl http://localhost:8080/metrics
M3: Developer Experience (Planned)
🚧 Status: Not yet implemented
Features:
- Single-agent mode (bypass agent_id requirement)
- Config validation CLI tool
- Docker container with examples
- Interactive setup wizard
- VS Code extension
When available:
# Single-agent mode (no agent_id required)
export GATEWAY_DEFAULT_AGENT=developer
uv run python main.py
# Validate configs
uv run python -m src.cli validate
# Run with Docker
docker run -v ./config:/config agent-mcp-gateway
Documentation
- Product Requirements Document
- M0: Foundation Spec
- M0: Success Report
- M1: Core Spec
- M1: Success Report
- FastMCP Implementation Guide
- Claude Code Subagent Limitations
Contributing
Contributions welcome! Please:
- Read the PRD and relevant milestone specs
- Follow the existing code style and patterns
- Write tests for all new functionality
- Ensure all tests pass:
uv run pytest - Update documentation as needed
- Submit a pull request with clear description
License
This project is licensed under the MIT License - see the LICENSE file for details.
Support
For issues and questions:
- GitHub Issues: Create an issue
- Documentation: docs/
- MCP Specification: https://modelcontextprotocol.io
Acknowledgments
Built with:
- FastMCP - MCP server framework
- Model Context Protocol - Protocol specification