MCP Hub
Back to servers

BlenderMCP

A robust integration that connects Blender to Claude using MCP, enabling AI-powered 3D modeling, material manipulation, and scene automation through direct Python execution and asset integration.

Tools
1
Updated
Oct 24, 2025

BlenderMCP - Blender Model Context Protocol Integration

BlenderMCP connects Blender to Claude AI through the Model Context Protocol (MCP), allowing Claude to directly interact with and control Blender. This integration enables prompt assisted 3D modeling, scene creation, and manipulation.

We have no official website. Any website you see online is unofficial and has no affiliation with this project. Use them at your own risk.

Full tutorial

Join the Community

Give feedback, get inspired, and build on top of the MCP: Discord

Supporters


Other supporters:

CodeRabbit

Satish Goda

All supporters:

Support this project

Release notes (1.2.0)

  • View screenshots for Blender viewport to better understand the scene
  • Search and download Sketchfab models

Previously added features:

  • Support for Poly Haven assets through their API
  • Support to generate 3D models using Hyper3D Rodin
  • For newcomers, you can go straight to Installation. For existing users, see the points below
  • Download the latest addon.py file and replace the older one, then add it to Blender
  • Delete the MCP server from Claude and add it back again, and you should be good to go!

Features

  • Two-way communication: Connect Claude AI to Blender through a socket-based server
  • Object manipulation: Create, modify, and delete 3D objects in Blender
  • Material control: Apply and modify materials and colors
  • Scene inspection: Get detailed information about the current Blender scene
  • Code execution: Run arbitrary Python code in Blender from Claude

Components

The system consists of two main components:

  1. Blender Addon (addon.py): A Blender addon that creates a socket server within Blender to receive and execute commands
  2. MCP Server (src/blender_mcp/server.py): A Python server that implements the Model Context Protocol and connects to the Blender addon

Installation

Prerequisites

  • Blender 3.0 or newer
  • Python 3.10 or newer
  • uv package manager:

If you're on Mac, please install uv as

brew install uv

On Windows

powershell -c "irm https://astral.sh/uv/install.ps1 | iex" 

and then

set Path=C:\Users\nntra\.local\bin;%Path%

Otherwise installation instructions are on their website: Install uv

⚠️ Do not proceed before installing UV

Environment Variables

The following environment variables can be used to configure the Blender connection:

  • BLENDER_HOST: Host address for Blender socket server (default: "localhost")
  • BLENDER_PORT: Port number for Blender socket server (default: 9876)

Example:

export BLENDER_HOST='host.docker.internal'
export BLENDER_PORT=9876

Claude for Desktop Integration

Watch the setup instruction video (Assuming you have already installed uv)

Go to Claude > Settings > Developer > Edit Config > claude_desktop_config.json to include the following:

{
    "mcpServers": {
        "blender": {
            "command": "uvx",
            "args": [
                "blender-mcp"
            ]
        }
    }
}

Cursor integration

Install MCP Server

For Mac users, go to Settings > MCP and paste the following

  • To use as a global server, use "add new global MCP server" button and paste
  • To use as a project specific server, create .cursor/mcp.json in the root of the project and paste
{
    "mcpServers": {
        "blender": {
            "command": "uvx",
            "args": [
                "blender-mcp"
            ]
        }
    }
}

For Windows users, go to Settings > MCP > Add Server, add a new server with the following settings:

{
    "mcpServers": {
        "blender": {
            "command": "cmd",
            "args": [
                "/c",
                "uvx",
                "blender-mcp"
            ]
        }
    }
}

Cursor setup video

⚠️ Only run one instance of the MCP server (either on Cursor or Claude Desktop), not both

Visual Studio Code Integration

Prerequisites: Make sure you have Visual Studio Code installed before proceeding.

Install in VS Code

Installing the Blender Addon

  1. Download the addon.py file from this repo
  2. Open Blender
  3. Go to Edit > Preferences > Add-ons
  4. Click "Install..." and select the addon.py file
  5. Enable the addon by checking the box next to "Interface: Blender MCP"

Usage

Starting the Connection

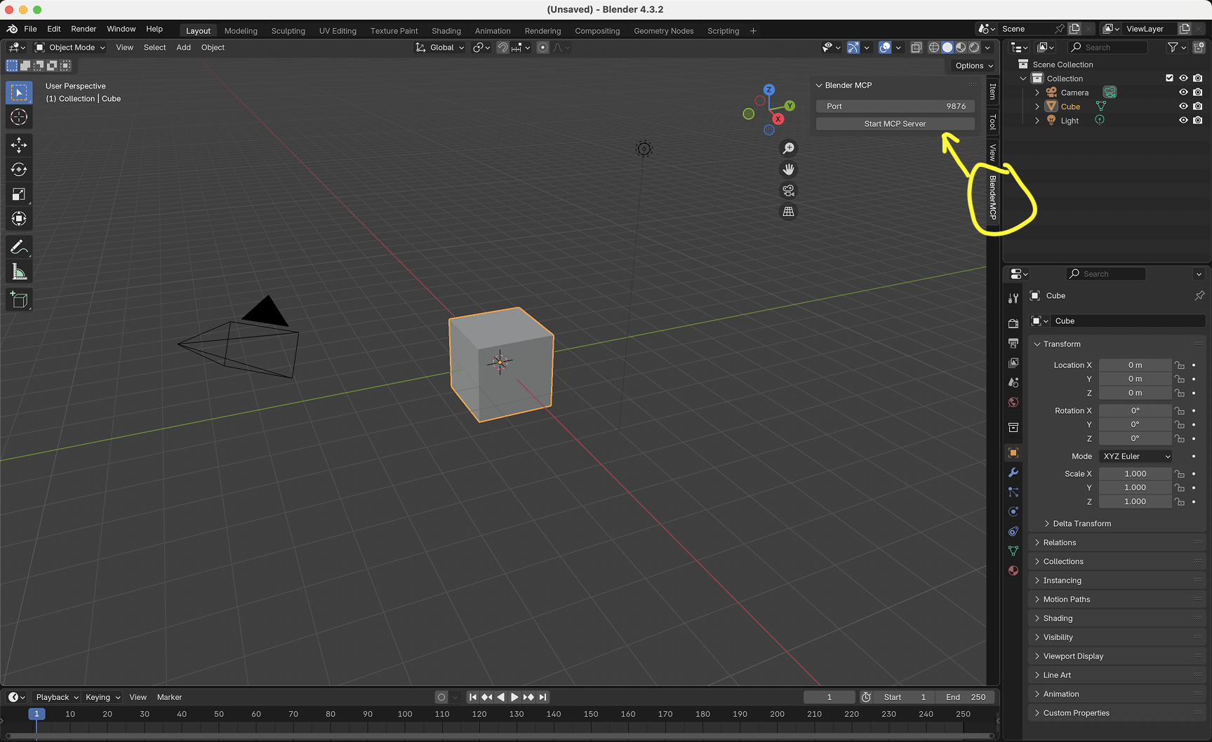
BlenderMCP in the sidebar

  1. In Blender, go to the 3D View sidebar (press N if not visible)
  2. Find the "BlenderMCP" tab
  3. Turn on the Poly Haven checkbox if you want assets from their API (optional)
  4. Click "Connect to Claude"
  5. Make sure the MCP server is running in your terminal

Using with Claude

Once the config file has been set on Claude, and the addon is running on Blender, you will see a hammer icon with tools for the Blender MCP.

BlenderMCP in the sidebar

Capabilities

  • Get scene and object information
  • Create, delete and modify shapes
  • Apply or create materials for objects
  • Execute any Python code in Blender
  • Download the right models, assets and HDRIs through Poly Haven
  • AI generated 3D models through Hyper3D Rodin

Example Commands

Here are some examples of what you can ask Claude to do:

  • "Create a low poly scene in a dungeon, with a dragon guarding a pot of gold" Demo
  • "Create a beach vibe using HDRIs, textures, and models like rocks and vegetation from Poly Haven" Demo
  • Give a reference image, and create a Blender scene out of it Demo
  • "Generate a 3D model of a garden gnome through Hyper3D"
  • "Get information about the current scene, and make a threejs sketch from it" Demo
  • "Make this car red and metallic"
  • "Create a sphere and place it above the cube"
  • "Make the lighting like a studio"
  • "Point the camera at the scene, and make it isometric"

Hyper3D integration

Hyper3D's free trial key allows you to generate a limited number of models per day. If the daily limit is reached, you can wait for the next day's reset or obtain your own key from hyper3d.ai and fal.ai.

Troubleshooting

  • Connection issues: Make sure the Blender addon server is running, and the MCP server is configured on Claude, DO NOT run the uvx command in the terminal. Sometimes, the first command won't go through but after that it starts working.
  • Timeout errors: Try simplifying your requests or breaking them into smaller steps
  • Poly Haven integration: Claude is sometimes erratic with its behaviour
  • Have you tried turning it off and on again?: If you're still having connection errors, try restarting both Claude and the Blender server

Technical Details

Communication Protocol

The system uses a simple JSON-based protocol over TCP sockets:

  • Commands are sent as JSON objects with a type and optional params
  • Responses are JSON objects with a status and result or message

Limitations & Security Considerations

  • The execute_blender_code tool allows running arbitrary Python code in Blender, which can be powerful but potentially dangerous. Use with caution in production environments. ALWAYS save your work before using it.
  • Poly Haven requires downloading models, textures, and HDRI images. If you do not want to use it, please turn it off in the checkbox in Blender.
  • Complex operations might need to be broken down into smaller steps

Contributing

Contributions are welcome! Please feel free to submit a Pull Request.

Disclaimer

This is a third-party integration and not made by Blender. Made by Siddharth

Reviews

No reviews yet

Sign in to write a review