DanNet is a WordNet for the Danish language. DanNet uses RDF as its native representation at both the database level, in the application space, and as its primary serialisation format.
- Browse the data at wordnet.dk
- Query the data by integrating with AI
- Download datasets from the releases page
Table of Contents
- Dataset Formats
- Companion Datasets
- Standards
- LLM Integration (AI)
- Implementation
- Setup
- Deployment
- Database Release Workflow
Dataset Formats
DanNet is available in multiple formats to maximise compatibility:
| Format | Description |
|---|---|
| RDF (Turtle) | Native representation. Load into any RDF graph database (such as Apache Jena) and query with SPARQL. |
| CSV | Published with column metadata as CSVW. |
| WN-LMF | XML format compatible with Python libraries like wn. |
Example: Using DanNet with Python
import wn
wn.add("dannet-wn-lmf.xml.gz")
for synset in wn.synsets('kage'):
print((synset.lexfile() or "?") + ": " + (synset.definition() or "?"))
Differences Between Formats
While every format includes all synsets/senses/words, the CSV and WN-LMF variants do not include every data point:
- CSV: Some data is lost when converting from an open graph to fixed tables.
- WN-LMF: Only official GWA relations are included per the standard (proprietary DanNet relations from the DanNet schema are excluded).
For the complete dataset, use the RDF format or browse at wordnet.dk.
Companion Datasets
Several companion datasets expand the RDF graph with additional data:
| Dataset | Description |
|---|---|
| COR | Links DanNet resources to IDs from the COR project. |
| DDS | Adds sentiment data to DanNet resources. |
| OEWN extension | Provides DanNet-style labels for the Open English WordNet to facilitate browsing connections between the two datasets. |
Inferred Data
Additional data is implicitly inferred from the base dataset, companion datasets, and ontological metadata. These inferences can be browsed at wordnet.dk. Releases containing fully inferred graphs are specifically marked as such.
Standards
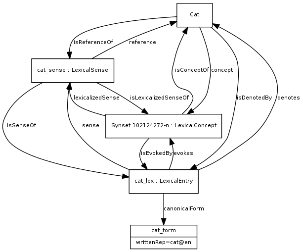
DanNet is based on the Ontolex-lemon standard combined with relations defined by the Global Wordnet Association as used in the official GWA RDF standard.
| Ontolex-lemon class | Represents |
|---|---|
ontolex:LexicalConcept | Synsets |
ontolex:LexicalSense | Word senses |
ontolex:LexicalEntry | Words |
ontolex:Form | Forms |

URI Prefixes
| Prefix | URI | Purpose |
|---|---|---|
dn | https://wordnet.dk/dannet/data/ | Dataset instances |
dnc | https://wordnet.dk/dannet/concepts/ | Ontological type members |
dns | https://wordnet.dk/dannet/schema/ | Schema definitions |
All DanNet URIs resolve to HTTP resources. Accessing one of these URIs via a GET request returns the data for that resource.
Schemas
DanNet has proprietary relations defined in the DanNet schema in an Ontolex-compatible way. There is also a schema for EuroWordNet concepts. Both schemas follow the RDF conventions listed by Philippe Martin.
LLM Integration
DanNet can be connected to AI tools like Claude via MCP (Model Context Protocol).
- MCP server URL:
https://wordnet.dk/mcp - Registry ID:
io.github.kuhumcst/dannet
To connect in e.g. Claude Desktop: go to Settings > Connectors > Browse Connectors, click "add a custom one", enter a name (e.g., "DanNet") and the MCP server URL.

Once connected, you can query DanNet's semantic relations directly through Claude.
Implementation
The database backend is Apache Jena, a mature RDF triplestore with OWL inference support. When represented in Jena, DanNet's relations form a queryable knowledge graph. DanNet is developed in Clojure, using libraries like Aristotle to interact with Jena.
See rationale.md for more on the design decisions.
Full Production Setup
The production deployment at wordnet.dk consists of three services managed via Docker Compose:
- DanNet — the Clojure/ClojureScript web application
- MCP server — a Python-based MCP server providing LLM access to DanNet
- Caddy — reverse proxy handling HTTPS and routing
Clojure Support
DanNet can be queried in various ways from Clojure (see queries.md). Apache Jena transactions are built-in and enable persistence via the TDB 2 layer.
Web Application
The frontend is written in ClojureScript using Rum, served by Pedestal. The app works both as a single-page application (with JavaScript) and as a regular HTML website (without). Content negotiation serves different representations (HTML, RDF, Transit+JSON) based on the request.
See doc/web.md for details.
Bootstrap Process
New releases are bootstrapped from the preceding release. The process (in dk.cst.dannet.db.bootstrap):
- Load and clean the previous version's RDF data
- Convert to triples using the current schema
- Import into Apache Jena graphs and apply release changes
- Infer additional triples via OWL/RDFS schemas
- Export the final RDF dataset (see Database Release Workflow)
Bootstrap data should be located in
./bootstraprelative to the execution directory.
Setup
DanNet requires Java and Clojure's official CLI tools. Dependencies are specified in deps.edn.
Development
- Start the web service using
(restart)in dk.cst.dannet.web.service — available atlocalhost:3456 - Run the frontend with shadow-cljs:
npx shadow-cljs watch app
Testing a Release Build
Using Docker (requires Docker daemon running):
# From the docker/ directory
docker compose up --build
Or manually:
shadow-cljs --aliases :frontend release app
clojure -T:build org.corfield.build/uber :lib dk.cst/dannet :main dk.cst.dannet.web.service :uber-file "\"dannet.jar\""
java -jar -Xmx4g dannet.jar
Memory Requirements
The system uses ~1.5 GB when idle and ~3 GB when rebuilding the database. A server should have at least 4 GB of available RAM.
Validating WN-LMF
python3 -m venv examples/venv
source examples/venv/bin/activate
python3 -m pip install wn
python -m wn validate --output-file examples/wn-lmf-validation.json export/wn-lmf/dannet-wn-lmf.xml
Deployment
The production server at wordnet.dk runs as a systemd service delegating to Docker.
Service Setup
cp system/dannet.service /etc/systemd/system/dannet.service
systemctl enable dannet
systemctl start dannet
Updating the Web Service
To update the web service software without changing the database:
# From the docker/ directory
docker compose up -d dannet --build
Database Release Workflow
When releasing a new version of the database:
-
Build the database locally via REPL in
dk.cst.dannet.web.service:(restart) ;; Then in dk.cst.dannet.db: (export-rdf! @dk.cst.dannet.web.resources/db) (export-csv! @dk.cst.dannet.web.resources/db) (export-wn-lmf! "export/wn-lmf/") -
Stop the service on production:
docker compose stop dannet -
Transfer database and export files via SFTP, then:
unzip -o tdb2.zip -d /dannet/db/ mv cor.zip dannet.zip dds.zip oewn-extension.zip /dannet/export/rdf/ mv dannet-csv.zip /dannet/export/csv/ mv dannet-wn-lmf.xml.gz /dannet/export/wn-lmf/ -
Restart:
docker compose up -d dannet --build