🚀 GoogleUnlimited Google Workspace Platform
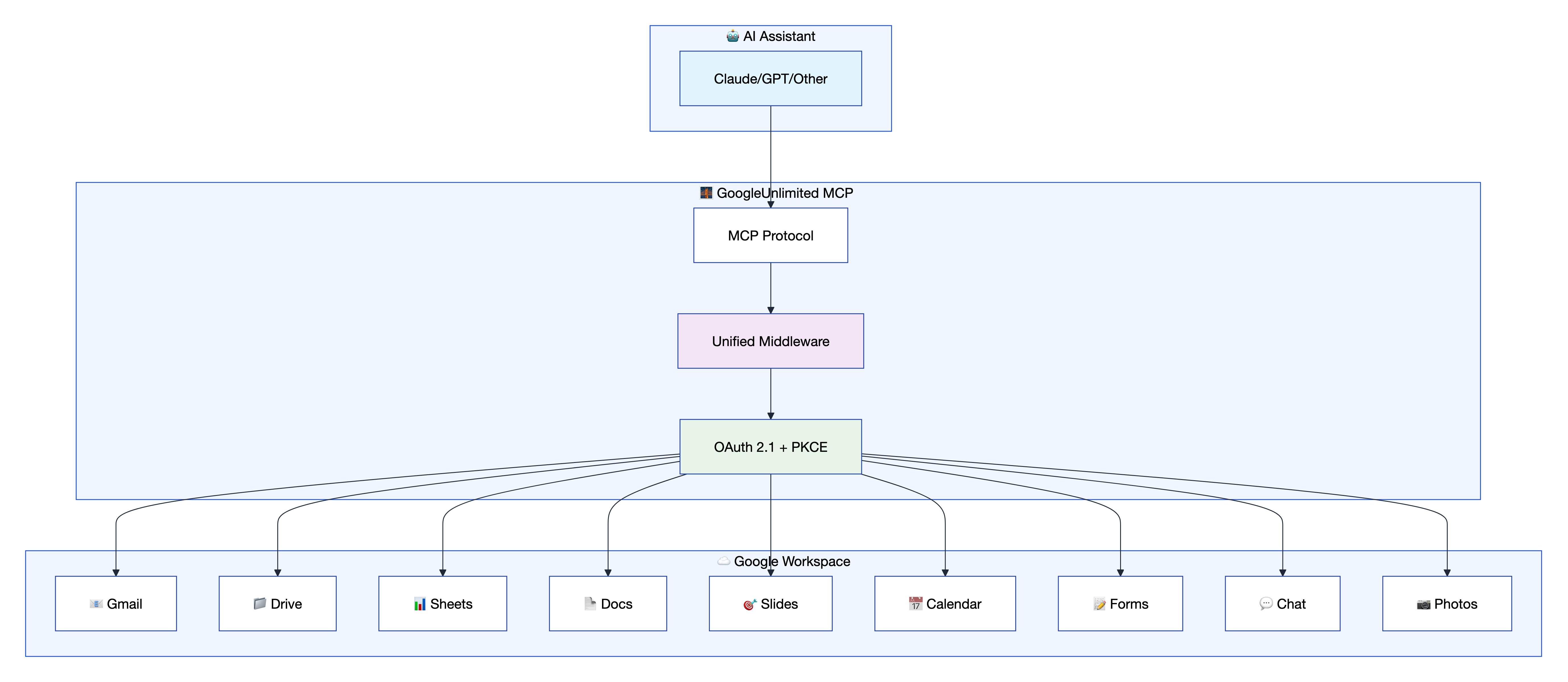
GoogleUnlimited is a comprehensive MCP framework that provides seamless Google Workspace integration through an advanced middleware architecture. It enables AI assistants and MCP clients to interact with Gmail, Google Drive, Docs, Sheets, Slides, Calendar, Forms, Chat, and Photos services using a unified, secure API.
📋 Table of Contents
- Quick Installation Instructions
- Service Capabilities
- Middleware Architecture
- Template System
- Resource Discovery
- Testing Framework
- Security & Authentication
⚡ Quick Installation Instructions
What is GoogleUnlimited?
GoogleUnlimited provides AI assistants with access to Google Workspace services through the Model Context Protocol (MCP). It supports 90+ tools across 9 Google services, enabling seamless integration between AI workflows and Google Workspace applications with revolutionary performance improvements.

🛠️ Installation Methods
Method 1: Quick Install via uvx (Recommended)
The fastest way to get started - install directly from PyPI:
{
"mcpServers": {
"google-workspace-unlimited": {
"command": "uvx",
"args": ["google-workspace-unlimited"],
"disabled": false,
"timeout": 300
}
}
}
⚡ That's it! The server runs in stdio mode by default, perfect for MCP clients like Claude Desktop, Cursor, Roo, etc.
Method 2: Clone and Development Setup
For development or customization:
-
Clone and setup:
git clone https://github.com/dipseth/google_workspace_fastmcp2.git cd google_workspace_fastmcp2 uv sync -
Configure Google OAuth:
a. Go to Google Cloud Console
b. Create a new project (or select existing)
c. Enable the APIs you need: Gmail, Drive, Docs, Sheets, Slides, Calendar, Forms, Chat, Photos
d. Go to APIs & Services > Credentials > Create Credentials > OAuth client ID
e. Select Web application as the application type
f. Under Authorized redirect URIs, add:
http://localhost:8002/oauth2callbackg. Click Create and copy your Client ID and Client Secret
-
Setup environment:
cp .env.example .envEdit
.envwith your credentials:# Your OAuth credentials from Google Cloud Console GOOGLE_CLIENT_ID=your-client-id.apps.googleusercontent.com GOOGLE_CLIENT_SECRET=your-client-secret # Must match EXACTLY what you set in Google Cloud Console OAUTH_REDIRECT_URI=http://localhost:8002/oauth2callbackAlternative: Instead of
GOOGLE_CLIENT_IDandGOOGLE_CLIENT_SECRET, you can download the JSON file from Google and setGOOGLE_CLIENT_SECRETS_FILE=credentials.json -
Start the server:
uv run python server.py
📚 Configuration Resources:
- 🔧 Complete Configuration Guide - Comprehensive environment variables and settings reference
- 🤖 Claude.ai Integration Guide - Setup for Claude.ai remote MCP server usage
- 🔒 HTTPS Setup Guide - SSL certificate configuration for secure connections
- ⚙️ MCP JSON Configuration Guide - Standard MCP configuration for any compatible client
📋 Environment Variables Reference
| Variable | Required | Default | Description |
|---|---|---|---|
GOOGLE_CLIENT_ID | Yes* | - | OAuth 2.0 client ID from Google Cloud Console |
GOOGLE_CLIENT_SECRET | Yes* | - | OAuth 2.0 client secret from Google Cloud Console |
GOOGLE_CLIENT_SECRETS_FILE | Yes* | - | Alternative: path to OAuth JSON file |
OAUTH_REDIRECT_URI | Yes | http://localhost:8002/oauth2callback | Must match Google Console exactly |
SERVER_HOST | No | localhost | Server bind address |
SERVER_PORT | No | 8002 | Server port |
ENABLE_HTTPS | No | false | Enable HTTPS/SSL |
SSL_CERT_FILE | If HTTPS | - | Path to SSL certificate |
SSL_KEY_FILE | If HTTPS | - | Path to SSL private key |
CREDENTIAL_STORAGE_MODE | No | FILE_ENCRYPTED | FILE_ENCRYPTED, FILE_PLAINTEXT, MEMORY_ONLY |
CREDENTIALS_DIR | No | ./credentials | Directory for stored credentials |
LOG_LEVEL | No | INFO | DEBUG, INFO, WARNING, ERROR |
SESSION_TIMEOUT_MINUTES | No | 60 | Session idle timeout |
GMAIL_ALLOW_LIST | No | - | Comma-separated allowed email addresses |
QDRANT_URL | No | http://localhost:6333 | Qdrant vector database URL |
QDRANT_KEY | No | NONE | Qdrant API key (use NONE for no auth) |
FASTMCP_CLOUD | No | false | Enable cloud deployment mode |
MINIMAL_TOOLS_STARTUP | No | true | Start with only 5 protected tools enabled |
MINIMAL_STARTUP_SERVICES | No | `` | Comma-separated services to enable at startup (e.g., drive,gmail) |
*Either GOOGLE_CLIENT_ID + GOOGLE_CLIENT_SECRET OR GOOGLE_CLIENT_SECRETS_FILE is required.
🔗 Client Connections
GoogleUnlimited supports multiple connection methods. Here are the two most popular ways to get started:
🎯 Quick Setup Options
Option 1: Cursor IDE (STDIO - Community Verified ✅):
{
"mcpServers": {
"google-workspace": {
"command": "uv",
"args": [
"--directory", "/path/to/google_workspace_fastmcp2",
"run", "python", "server.py"
],
"env": {
"GOOGLE_CLIENT_SECRETS_FILE": "/path/to/client_secrets.json",
"MCP_TRANSPORT": "stdio"
}
}
}
}
Option 2: HTTP Streamable (VS Code Roo, Claude Desktop, etc.):
# 1. Start server in HTTP mode
uv run python server.py --transport http --port 8002
# 2. Configure your client with:
{
"google-workspace": {
"type": "streamable-http",
"url": "https://localhost:8002/mcp",
"disabled": false
}
}
📚 Complete Connection Guide
For detailed setup instructions, troubleshooting, and configurations for all supported clients including:
- Claude Code CLI (HTTP & STDIO)
- Claude Desktop
- VS Code/GitHub Copilot
- Claude.ai with Cloudflare Tunnel
- And more...
🔗 Complete Client Connection Guide - Comprehensive setup instructions, troubleshooting, and advanced configurations for all supported AI clients and development environments
🎯 Service Capabilities
GoogleUnlimited supports 9 Google Workspace services with 90+ specialized tools:
| Service | Icon | Tools | Key Features | Documentation |
|---|---|---|---|---|
| Gmail | 📧 | 14 | Send, reply, labels, filters, search, allowlist | api-reference/gmail/ |
| Drive | 📁 | 9 | Upload, download, sharing, Office docs, file management | api-reference/drive/ |
| Docs | 📄 | 4 | Create, edit, format, batch operations | api-reference/docs/ |
| Sheets | 📊 | 7 | Read, write, formulas, formatting | api-reference/sheets/ |
| Slides | 🎯 | 5 | Presentations, templates, export | api-reference/slides/ |
| Calendar | 📅 | 9 | Events, scheduling, attendees, timezones | api-reference/calendar/ |
| Forms | 📝 | 8 | Creation, responses, validation, publishing | api-reference/forms/ |
| Chat | 💬 | 24 | Messaging, cards, spaces, webhooks, unified cards | api-reference/chat/ |
| Photos | 📷 | 12 | Albums, upload, search, metadata, smart search | api-reference/photos/ |
📚 API Documentation Resources:
- 🔗 Complete API Reference - Comprehensive documentation for all 90+ tools across 9 services
- 📧 Gmail API Guide - Email management, labels, filters, and search operations
- 📁 Drive API Guide - File operations, sharing, and Office document handling
- 📊 Sheets API Guide - Spreadsheet data manipulation and formatting
- 📅 Calendar API Guide - Event scheduling and timezone management
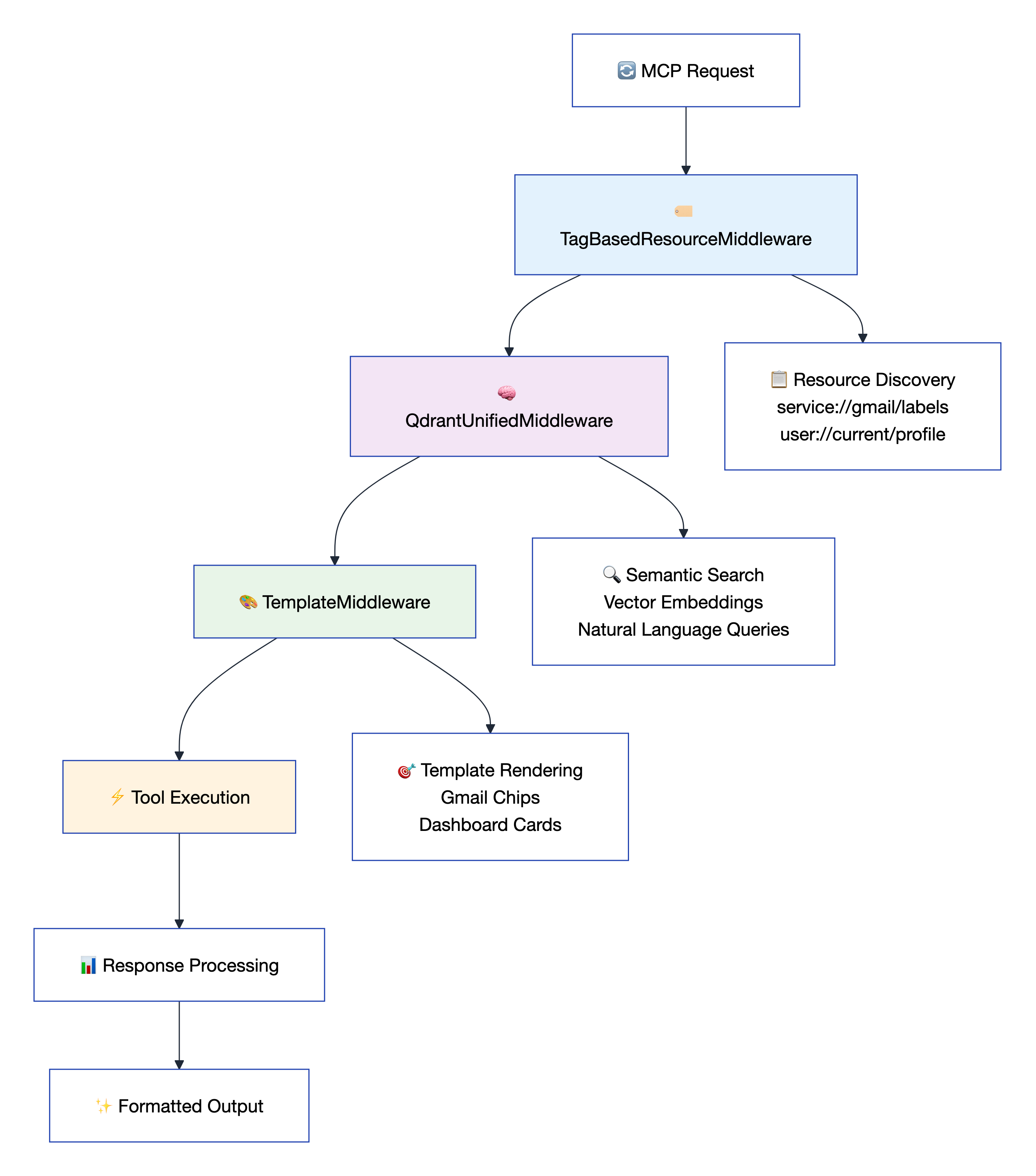
🧠 Middleware Architecture
GoogleUnlimited uses a middleware architecture that provides seamless service integration, intelligent resource management, and powerful templating capabilities.

🔧 Core Middleware Components
- 🏷️ TagBasedResourceMiddleware: Intelligent resource discovery using URI patterns (
service://gmail/messages,user://current/email) - 🧠 QdrantUnifiedMiddleware: AI-powered semantic search across all tool responses with vector embeddings
- 🎨 TemplateMiddleware: Advanced Jinja2 template system for beautiful, structured output formatting
✨ Architecture Benefits
- 🔄 Unified Resource Access: URI-based access to service data without API calls
- 🧠 Semantic Intelligence: Natural language search across all stored responses
- 🎨 Visual Excellence: Consistent, beautiful output formatting for optimal AI consumption
- 💰 Token Efficiency: Template macros reduce token usage by 60-80% through structured data rendering
- ⚡ Performance: 30x faster than traditional approaches through intelligent caching
📚 Middleware Documentation Resources:
- 📖 Middleware Architecture Guide - Complete middleware system documentation and implementation details
- 🏷️ TagBasedResourceMiddleware - URI pattern resource discovery and management
- 🧠 QdrantUnifiedMiddleware - AI-powered semantic search and vector embeddings
- 🎨 TemplateMiddleware - Advanced Jinja2 template system for output formatting
- 🔧 SessionToolFilteringMiddleware - Per-session tool enable/disable management
🚀 Minimal Tools Startup
By default, GoogleUnlimited starts with only 5 protected tools enabled for optimal performance and security. This allows clients to enable only the tools they need.
Protected Tools (Always Available):
manage_tools- Enable/disable tools globally or per-sessionmanage_tools_by_analytics- Analytics-based tool managementhealth_check- Server health and configuration statusstart_google_auth- Initiate OAuth authenticationcheck_drive_auth- Verify authentication status
Configuration:
# Default: Start with minimal tools (only 5 protected tools)
MINIMAL_TOOLS_STARTUP=true
# Optional: Pre-enable specific services at startup
MINIMAL_STARTUP_SERVICES=drive,gmail,calendar
# Disable minimal startup (enable all 90+ tools immediately)
MINIMAL_TOOLS_STARTUP=false
Enabling Tools at Runtime:
# Enable all tools globally
manage_tools(action="enable_all")
# Enable specific tools
manage_tools(action="enable", tool_names=["search_drive_files", "list_gmail_labels"])
# List all registered tools (shows enabled/disabled status)
manage_tools(action="list")
🔧 Session-Scoped Tool Management
GoogleUnlimited supports per-session tool enable/disable functionality, allowing different MCP clients to have different tool availability without affecting other connected clients.
Key Features:
- Session Isolation: Disable tools for one client session without affecting others
- Non-Invasive: Session-scoped operations never modify the global tool registry
- Protected Tools: Core management tools (
manage_tools,health_check, etc.) always remain available - Middleware-Based: Uses
SessionToolFilteringMiddlewarefor protocol-level filtering
Usage Examples:
# Disable tools for this session only (other clients unaffected)
manage_tools(action="disable", tool_names=["send_gmail_message"], scope="session")
# Disable all except specific tools for this session
manage_tools(action="disable_all_except", tool_names=["search_drive_files", "list_events"], scope="session")
# Re-enable all tools for this session
manage_tools(action="enable_all", scope="session")
# Global operations (original behavior, affects all clients)
manage_tools(action="disable", tool_names=["send_gmail_message"], scope="global")
Response Structure:
{
"success": true,
"action": "disable_all_except",
"scope": "session",
"enabledCount": 94,
"disabledCount": 0,
"toolsAffected": ["tool1", "tool2", "..."],
"sessionState": {
"sessionId": "f725be09...",
"sessionAvailable": true,
"sessionDisabledTools": ["tool1", "tool2"],
"sessionDisabledCount": 89
},
"message": "Kept 5 tools, disabled 89 tools for this session"
}
🔗 URL-Based Service Filtering (HTTP Transport)
When using HTTP/SSE transport, you can filter tools by service directly via URL query parameters - no code required:
# Enable only Gmail tools
http://localhost:8002/mcp?service=gmail
# Enable Gmail + Drive + Calendar
http://localhost:8002/mcp?service=gmail,drive,calendar
# Resume a previous session
http://localhost:8002/mcp?uuid=your-session-id
# Resume session with specific services
http://localhost:8002/mcp?uuid=abc123&service=gmail,drive
# Disable minimal startup (enable all tools)
http://localhost:8002/mcp?minimal=false
Available URL Parameters:
| Parameter | Example | Description |
|---|---|---|
service or services | ?service=gmail,drive | Comma-separated list of services to enable |
uuid | ?uuid=abc123 | Resume a previous session by ID |
minimal | ?minimal=false | Override minimal startup mode |
Available Services: gmail, drive, calendar, docs, sheets, slides, photos, chat, forms, people
📚 Session Tool Management Resources:
- 🔧 SessionToolFilteringMiddleware Guide - Complete documentation for per-session tool management
🎨 Template System
GoogleUnlimited features powerful Jinja2 template macros that transform raw Google Workspace data into visually stunning, AI-optimized formats.
🎯 Available Template Macros
| Template File | Macro | Purpose | Key Features |
|---|---|---|---|
email_card.j2 | render_gmail_labels_chips() | Gmail label visualization | Interactive chips, unread counts, direct Gmail links |
calendar_dashboard.j2 | render_calendar_dashboard() | Calendar & events dashboard | Primary/shared calendars, upcoming events, dark theme |
dynamic_macro.j2 | render_calendar_events_dashboard() | Calendar events dashboard | Event cards, time/location details, clickable links, dark theme |
document_templates.j2 | generate_report_doc() | Professional reports | Metrics, tables, charts, company branding |
colorfuL_email.j2 | render_beautiful_email3() | Rich HTML emails | Multiple signatures, gradients, responsive design |
💡 Template Macro Examples
Gmail Labels Visualization - Transform label lists into beautiful interactive chips:
{{ render_gmail_labels_chips( service://gmail/labels , 'Label summary for: ' + user://current/email ) }}
Calendar Dashboard - Create comprehensive calendar overviews:
{{ render_calendar_dashboard( service://calendar/calendars, service://calendar/events, 'My Calendar Overview' ) }}
Calendar Events Dashboard - Transform calendar events into beautiful, interactive event cards:
{{ render_calendar_events_dashboard( service://calendar/events , 'Upcoming Events for: ' + user://current/email.email ) }}

This macro creates a stunning dark-themed dashboard featuring:
- 📅 Interactive Event Cards: Each event is rendered as a clickable card that opens in Google Calendar
- 🕐 Smart Time Display: Automatically formats all-day events vs. timed events with timezone support
- 📍 Location Integration: Displays meeting locations and virtual meeting links
- 👥 Attendee Information: Shows attendee counts and participant details
- ✅ Status Indicators: Color-coded status (confirmed, tentative, cancelled) with visual feedback
- 📱 Responsive Design: Mobile-optimized layout with touch-friendly interactions
- 🎨 Dark Theme Styling: Professional appearance with gradient backgrounds and hover effects
Professional Documents - Generate reports with metrics and charts:
{{ generate_report_doc(
report_title='Q4 Performance Report',
metrics=[{'value': '$1.2M', 'label': 'Revenue', 'change': 15}],
company_name='Your Company'
) }}
🔍 Macro Discovery & Dynamic Creation
Explore all available macros using the template resource system:
# Access the template://macros resource to discover all available macros
macros = await access_resource("template://macros")
# Returns comprehensive macro information with usage examples
# Access specific macro details
macro_details = await access_resource("template://macros/render_gmail_labels_chips")
🎯 Dynamic Macro Creation
Create custom macros at runtime using the create_template_macro tool:
# Create a new macro dynamically
await create_template_macro(
macro_name="render_task_status_badge",
macro_content='''
{% macro render_task_status_badge(status, size='small') %}
{% if status == 'completed' %}
<span class="status-badge status-completed {{ size }}">✅ Complete</span>
{% elif status == 'in_progress' %}
<span class="status-badge status-in-progress {{ size }}">🔄 In Progress</span>
{% else %}
<span class="status-badge status-pending {{ size }}">⏳ {{ status|title }}</span>
{% endif %}
{% endmacro %}
''',
description="Renders visual status badges for task states with appropriate icons",
usage_example="{{ render_task_status_badge('completed', 'large') }}",
persist_to_file=True
)
# Immediately use the newly created macro
await send_gmail_message(
html_body="Task Status: {{ render_task_status_badge('completed', 'large') }}"
)
Key Features:
- ⚡ Immediate Availability: Macros are instantly available after creation
- 🎯 Resource Integration: Automatically available via
template://macros/macro_name - 💾 Optional Persistence: Save macros to disk for permanent availability
- 🔄 Template Processing: Full Jinja2 syntax validation and error handling
🚀 Real-World Usage
Templates can be directly used in tool calls for beautiful, structured output:
# Send a beautiful email with calendar dashboard
await send_gmail_message(
to="manager@company.com",
subject="Weekly Schedule Update",
html_body="{{ render_calendar_events_dashboard( service://calendar/events, 'My upcoming events') }}",
content_type="mixed"
)
# Generate and send a professional report
await create_doc(
title="Q4 Performance Report",
content="{{ generate_report_doc( report_title='Quarterly Results', company_name='GoogleUnlimited' ) }}"
)
📚 Template System Resources:
- 🎨 Template Directory - Complete collection of Jinja2 templates and macros
- 💌 Beautiful Email Templates - Rich HTML email styling and themes
- 🏷️ Gmail Label Cards - Interactive label visualization with chips
- 📅 Calendar Dashboard - Event timeline and scheduling views
- 📄 Document Templates - Structured document formatting
🗂️ Resource Discovery
GoogleUnlimited provides a powerful MCP resource system that enables lightning-fast data access without API calls through intelligent URI patterns.

🎯 Resource URI Patterns
| Pattern | Purpose | Example | Returns |
|---|---|---|---|
user://profile/{email} | User authentication status | user://profile/john@gmail.com | Profile + auth state |
service://{service}/lists | Available service lists | service://gmail/lists | [filters, labels] |
service://{service}/{list_type} | All items in list | service://gmail/labels | All Gmail labels |
service://{service}/{list_type}/{id} | Specific item details | service://gmail/labels/INBOX | INBOX label details |
recent://{service} | Recent items | recent://drive | Recent Drive files |
qdrant://search/{query} | Semantic search | qdrant://search/gmail errors | Relevant responses |
🏗️ Key Resource Files
resources/user_resources.py: Authentication, profiles, session management (1,812 lines)resources/service_list_resources.py: Service discovery through TagBasedResourceMiddleware (446 lines)middleware/qdrant_core/resources.py: AI-powered search and analytics (319 lines)
⚡ Lightning-Fast Access
# Instant Gmail labels (no API call needed)
labels = await access_resource("service://gmail/labels")
# Current user info from session
user = await access_resource("user://current/email")
# Semantic search across all tool responses
results = await access_resource("qdrant://search/gmail errors today")
# Recent calendar events
events = await access_resource("recent://calendar")
📚 Resource System Documentation:
- 🗂️ User Resources - Authentication, profiles, and session management (1,812 lines)
- 🏷️ Service List Resources - Service discovery through TagBasedResourceMiddleware (446 lines)
- 🧠 Qdrant Core Resources - AI-powered search and analytics (319 lines)
- 📋 Resource Patterns Guide - Complete URI pattern reference and usage examples
🧪 Testing Framework
GoogleUnlimited includes comprehensive testing with client tests that validate MCP usage exactly as an LLM would experience it, plus additional testing suites. 559 tests passing with 100% pass rate.
🎯 Client Testing Focus

The client tests are the most important component - they provide deterministic testing of MCP operations using real resource integration and standardized patterns across all 90+ tools and 9 Google services. These tests validate both explicit email authentication and middleware injection patterns.
🚀 Quick Test Commands
# 🧪 Run all client tests (primary test suite)
uv run pytest tests/client/ -v
# 📧 Test specific service
uv run pytest tests/client/ -k "gmail" -v
# 🔐 Authentication required tests
uv run pytest tests/client/ -m "auth_required" -v
🔬 Real Resource ID Integration
The testing framework fetches real IDs from service resources for realistic testing:
# Available fixtures for real resource testing
real_gmail_message_id # From service://gmail/messages
real_drive_document_id # From service://drive/items
real_calendar_event_id # From service://calendar/events
real_photos_album_id # From service://photos/albums
real_forms_form_id # From service://forms/forms
real_chat_space_id # From service://chat/spaces
🔄 CI/CD Pipeline
Automated testing and publishing via GitHub Actions:
- CI Workflow: Runs on every PR and push to main
- Python 3.11 & 3.12 matrix testing
- Linting with
ruffand formatting withblack - Full test suite execution
- TestPyPI Publishing: Automated package publishing for testing
📚 Testing Resources:
- 📋 Client Testing Framework Guide - Complete client testing documentation and patterns
- 🧪 Client Tests Directory - Real resource integration tests for deterministic MCP validation
- 🤖 MCP Client Integration - Learn more about MCP client patterns and usage
- 🔐 Authentication Patterns - Email vs middleware injection validation testing
🔒 Security & Authentication
GoogleUnlimited implements enterprise-grade security with OAuth 2.1 + PKCE, advanced session management, and comprehensive audit capabilities.

🛡️ Authentication Flows
- 🌐 MCP Inspector OAuth: MCP Spec compliant with Dynamic Client Registration
- 🖥️ Direct Server OAuth: Web-based authentication for direct access
- 🔧 Development JWT: Testing mode with generated tokens
- 📁 Enhanced File Credentials: Persistent storage with encryption options
- 🔑 Custom OAuth Clients: Bring your own OAuth credentials with automatic fallback
✨ Security Features
- 🔐 OAuth 2.1 + PKCE: Modern authentication with proof-of-key exchange (supports public clients)
- 🔒 Session Isolation: Multi-tenant support preventing data leaks
- 🏷️ 27+ API Scopes: Granular permission management across all services
- 📊 Audit Logging: Complete security event tracking
- 🔐 AES-256 Encryption: Machine-specific keys for credential storage
- 🔄 Three-Tier Fallback: Robust credential persistence across server restarts (State Map → UnifiedSession → Context Storage)
⚙️ Security Configuration
# 🔒 Security settings in .env
CREDENTIAL_STORAGE_MODE=FILE_ENCRYPTED
SESSION_SECRET_KEY=your-secret-key
SESSION_TIMEOUT_MINUTES=30
ENABLE_AUDIT_LOGGING=true
GMAIL_ALLOW_LIST=trusted@example.com
📚 Security Documentation Resources:
- 🛡️ Unified OAuth Architecture - Complete security architecture and authentication design
- 🔐 OAuth 2.1 + PKCE Implementation - Modern authentication with proof-of-key exchange
- 🏠 Session Management Guide - Multi-tenant support and session isolation
- 🔒 Encryption & Storage - AES-256 credential encryption and machine-specific keys
- 📊 Audit Logging System - Complete security event tracking and monitoring
🚀 Ready to revolutionize your Google Workspace integration?
📚 Documentation • 🔧 Configuration • 🎯 API Reference • 🧪 Testing