过早客 MCP 服务器 (Guozaoke MCP Server)
一个专门用于获取过早客论坛信息的 MCP (Model Context Protocol) 服务器,可以通过 AI 助手访问过早客论坛的话题和内容。
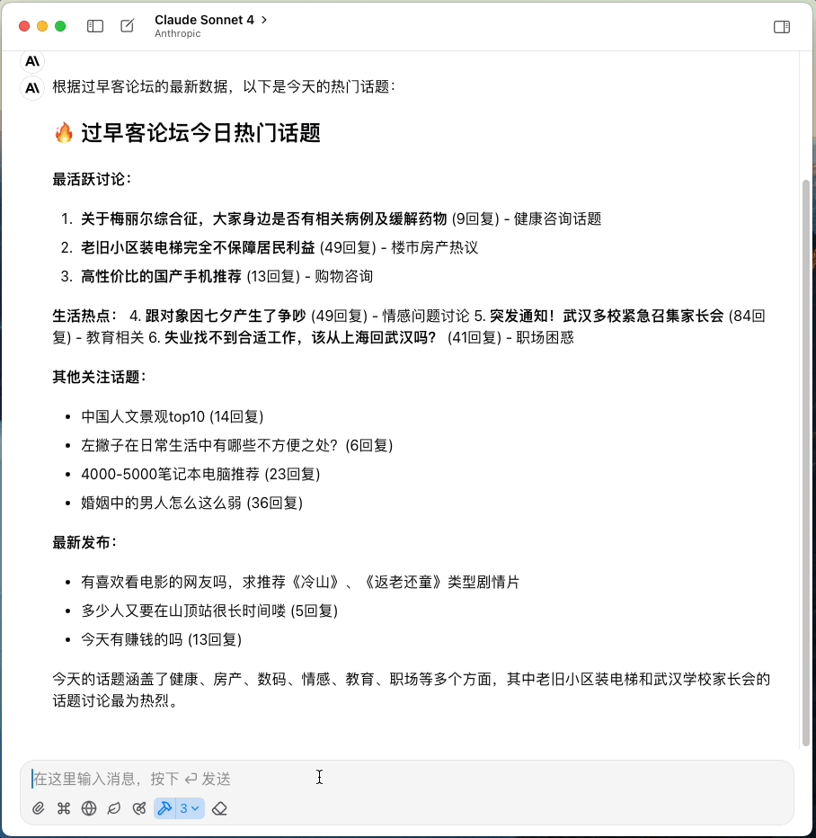
效果

快速开始
GUOZAOKE_COOKIE='...' npx -y guozaoke-mcp-server
or
{
"mcpServers": {
"guozaoke-mcp-server": {
"type": "stdio",
"command": "npx",
"args": [
"-y",
"guozaoke-mcp-server"
],
"env": {
"GUOZAOKE_COOKIE": "..."
}
}
}
}
功能特性
工具 (Tools)
- fetch-guozaoke-latest-topic-list: 获取过早客论坛最新话题列表,支持分页浏览。
- fetch-guozaoke-today-hot-topic-list: 获取过早客论坛今日热门话题列表。
- fetch-guozaoke-topic-details: 根据话题ID获取详细信息,包括内容和回复。支持检测登录状态,支持Cookie认证访问需要权限的内容。
提示模板 (Prompts)
- show-latest-topic-list: 展示最新话题列表
- show-hot-topic-list: 展示今日热门话题列表
- show-topic-details: 展示话题详情