Nautobot MCP Server
A Model Context Protocol (MCP) server for interacting with Nautobot APIs using semantic search and dynamic API requests. This server provides intelligent access to Nautobot instances and a comprehensive knowledge base of Nautobot-related repositories.
📖 Documentation
🚀 Features
Core Capabilities
- Dynamic API Access: Perform CRUD operations on any Nautobot API endpoint
- Semantic Endpoint Discovery: Find relevant API endpoints using natural language queries
- Knowledge Base Search: Access indexed content from official Nautobot repositories
- Multi-Environment Support: Connect to different Nautobot instances (dev, staging, prod)
- Smart Caching: Efficient ChromaDB-powered vector storage with Git-based updates
API Tools
nautobot_dynamic_api_request: Execute any HTTP method against Nautobot APIsnautobot_openapi_api_request_schema: Discover API endpoints through semantic searchnautobot_kb_semantic_search: Search through indexed Nautobot documentation and code- Repository management tools for maintaining the knowledge base
📋 Prerequisites
- Python 3.11+ (< 3.12)
- Access to a Nautobot instance
- Git (for repository cloning and updates)
- GitHub token (for accessing repositories)
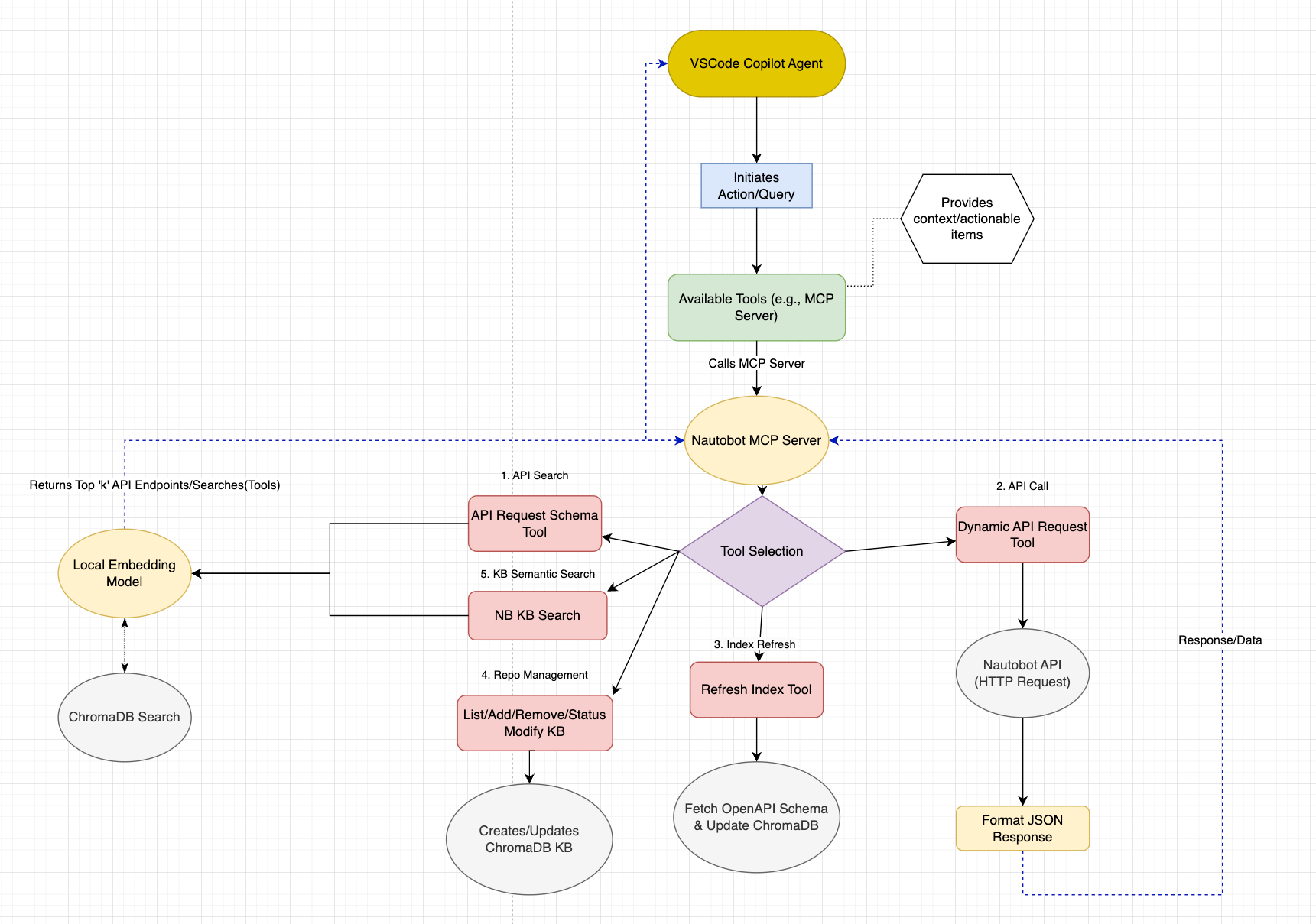
Design Overview

🛠️ Installation
-
Clone the repository:
git clone <repository-url> cd nautobot_mcp -
Install dependencies:
# Using uv (recommended) uv sync # Or using pip pip install -e . -
Configure environment variables:
cp .env.example .env # Edit .env with your configuration
⚙️ Configuration
Environment Variables
Create a .env file with the following variables:
# Nautobot API Configuration
NAUTOBOT_TOKEN=your_nautobot_api_token
NAUTOBOT_ENV=local # Options: local, nonprod, prod
# Environment-specific URLs and tokens
NAUTOBOT_NONPROD_BASE_URL=https://nautobot-nonprod.example.com/
NAUTOBOT_NONPROD_TOKEN=your_nonprod_token
NAUTOBOT_PROD_BASE_URL=https://nautobot.example.com/
NAUTOBOT_PROD_TOKEN=your_prod_token
# GitHub Configuration (for knowledge base)
GITHUB_TOKEN=your_github_token
# Optional Configuration
SSL_VERIFY=False # Set to True for production
POSTHOG_API_KEY=disable # Analytics (optional)
Repository Configuration
The knowledge base automatically indexes official Nautobot repositories. You can customize this by editing:
config/repositories.json- Official and community repositoriesconfig/user_repositories.json- Your custom repositories
Example repository configuration:
{
"name": "nautobot/nautobot",
"description": "Core Nautobot application",
"priority": 1,
"enabled": true,
"branch": "develop",
"file_patterns": [".py", ".md", ".txt", ".rst", ".yaml", ".yml"]
}
Configuration Options Reference
| Environment Variable | Default | Description |
|---|---|---|
NAUTOBOT_TOKEN | `` | API token for authentication |
NAUTOBOT_ENV | local | Environment selection (local/nonprod/prod) |
GITHUB_TOKEN | "" | GitHub token for repository access |
API_PREFIX | nautobot_openapi | MCP tool prefix |
SERVER_NAME | any_openapi | MCP server name |
SERVER_VERSION | 0.2.0 | Server version |
LOG_LEVEL | INFO | Logging level |
EMBEDDING_MODEL | all-MiniLM-L6-v2 | Sentence transformer model |
DEFAULT_SEARCH_RESULTS | 5 | Default number of search results |
POSTHOG_API_KEY | disable | PostHog analytics API key |
API_TIMEOUT | 10 | Request timeout in seconds |
SSL_VERIFY | True | SSL certificate verification |
🚀 Usage
Starting the MCP Server
python server.py
The server will automatically:
- Initialize the ChromaDB collections
- Refresh the API endpoint index
- Update the knowledge base from configured repositories
- Start serving MCP requests
Integration with VS Code Copilot
Add to your VS Code MCP settings to use with GitHub Copilot:
- VS Code: Command Palete:
- '>MCP: Open User Configuration'
{
"servers": {
"nautobot_mcp": {
"type": "stdio",
"command": "uv",
"args": [
"run",
"--directory",
"/path/to/nautobot_mcp",
"python3",
"-m",
"server"
]
}
},
"inputs": []
}
Example API Requests
Search for API Endpoints
# Find endpoints related to devices
query = "get device information"
# Returns relevant endpoints like /dcim/devices/
Execute API Requests
# Get all locations
method = "GET"
path = "/dcim/locations/"
params = {"limit": 100}
Search Knowledge Base
# Find documentation about custom fields
query = "how to create custom fields in Nautobot"
# Returns relevant documentation and code examples
📁 Project Structure
nautobot_mcp/
├── server.py # Main MCP server
├── pyproject.toml # Project configuration
├── .env # Environment variables
│
├── config/ # Configuration files
│ ├── repositories.json # Official repository definitions
│ └── user_repositories.json # User-defined repositories
│
├── helpers/ # Core modules
│ ├── nb_kb_v2.py # Enhanced knowledge base
│ ├── endpoint_searcher_chroma.py # API endpoint search
│ ├── content_processor.py # Document processing
│ └── manage_repos.py # Repository management
│
├── utils/ # Utility modules
│ ├── config.py # Configuration management
│ ├── embedding.py # Vector embedding utilities
│ ├── git_manager.py # Git operations
│ └── repo_config.py # Repository configuration
│
├── examples/ # Usage examples
│ ├── example_kb_search.py # Knowledge base search demo
│ ├── config_demo.py # Configuration examples
│ └── pynautobot_kb_example/ # PyNautobot integration
│
├── tests/ # Test suite
│ ├── test_nb_kb_v2.py # Knowledge base tests
│ ├── test_endpoint_searcher_chroma.py # API search tests
│ └── test_manage_repos.py # Repository management tests
│
└── backend/ # Data storage
└── models/ # Cached embedding models
🔧 Development
Running Tests
# Run all tests
pytest
# Run specific test categories
pytest -m "unit"
pytest -m "integration"
pytest -m "not slow"
# Run with coverage
pytest --cov=helpers --cov=utils
Code Quality
The project uses several tools for code quality:
# Format code
ruff format .
# Lint code
ruff check .
# Pre-commit hooks (install once)
pre-commit install
Adding New Repositories
To add repositories to the knowledge base:
-
Add to configuration:
from helpers.manage_repos import RepositoryManager manager = RepositoryManager() manager.add_repository("owner/repo", category="custom", description="My custom repo") -
Initialize the repository:
manager.initialize_repositories(force=True)
📖 Examples
Basic Knowledge Base Search
from helpers.nb_kb_v2 import EnhancedNautobotKnowledge
kb = EnhancedNautobotKnowledge()
results = kb.search("custom field validation", n_results=5)
for result in results:
print(f"Repository: {result['metadata']['repository']}")
print(f"File: {result['metadata']['file_path']}")
print(f"Content: {result['document'][:200]}...")
API Endpoint Discovery
from helpers.endpoint_searcher_chroma import EndpointSearcherChroma
searcher = EndpointSearcherChroma()
endpoints = searcher.search("create new device", n_results=3)
for endpoint in endpoints:
print(f"Method: {endpoint['method']}")
print(f"Path: {endpoint['path']}")
print(f"Description: {endpoint['description']}")
Dynamic API Requests
import requests
from utils.config import config
# Example: Get device count
response = requests.get(
f"{config.NAUTOBOT_BASE_URL}/api/dcim/devices/",
headers={"Authorization": f"Token {config.NAUTOBOT_TOKEN}"},
params={"limit": 1},
verify=config.SSL_VERIFY
)
total_count = response.json()["count"]
print(f"Total devices: {total_count}")
🤝 Contributing
- Fork the repository
- Create a feature branch (
git checkout -b feature/amazing-feature) - Commit your changes (
git commit -m 'Add amazing feature') - Push to the branch (
git push origin feature/amazing-feature) - Open a Pull Request
Development Guidelines
- Follow PEP 8 style guidelines
- Add tests for new functionality
- Update documentation for API changes
- Use type hints where appropriate
- Run the full test suite before submitting
🧪 Testing & Validation
Available Examples
The examples/ directory contains several demonstration scripts:
example_kb_search.py- Basic knowledge base search functionalityexample_job.py- Example Nautobot job integrationdemo_hybrid_processing.py- Demonstrates hybrid content processingexample_detailed_search_analysis.py- Advanced search analysisfetch_schema.py- OpenAPI schema fetching utilitypynautobot_kb_example/- PyNautobot integration examples
Running Tests
The project includes comprehensive tests in the tests/ directory:
# Run all tests
uv run python -m pytest tests/
# Run specific test files
uv run python tests/test_nb_kb_v2.py
uv run python tests/test_endpoint_searcher_chroma.py
uv run python tests/test_manage_repos.py
Validation
Test your configuration and server setup:
# Test configuration
uv run python -c "from utils.config import config; print('Config OK:', config.SERVER_NAME)"
# Test server initialization
uv run python -c "from server import main; print('Server imports OK')"
🛠️ MCP Tools Available
API Tools
nautobot_openapi_api_request_schema: Search for API endpoints by intentnautobot_dynamic_api_request: Execute API requests with any HTTP methodrefresh_endpoint_index: Manually refresh the endpoint search index
Knowledge Base Tools
nautobot_kb_semantic_search: Semantic search over Nautobot knowledge base repositoriesnautobot_kb_list_repos: List repositories configured in Nautobot knowledge basenautobot_kb_add_repo: Add a new repository to the Nautobot knowledge basenautobot_kb_remove_repo: Remove an existing repository from the Nautobot knowledge basenautobot_kb_update_repos: Update repositories in the Nautobot knowledge basenautobot_kb_init_repos: Initialize repositories in the Nautobot knowledge basenautobot_kb_repo_status: Show nautobot knowledge base repository status including document counts and indexing status
🐛 Troubleshooting
Common Issues
-
SSL Certificate Errors:
# Set SSL_VERIFY=False in .env for development SSL_VERIFY=False -
ChromaDB Permission Issues:
# Ensure proper permissions on the backend directory chmod -R 755 backend/ -
GitHub API Rate Limits:
# Ensure you have a valid GitHub token GITHUB_TOKEN=your_github_token -
Repository Initialization Fails:
# Force reinitialize repositories kb = EnhancedNautobotKnowledge() kb.initialize_all_repositories(force=True)
Debug Mode
Enable debug logging by setting:
LOG_LEVEL=DEBUG
📞 Support
- 📖 Documentation - Comprehensive guides and references
- 🐛 Issue Tracker - Bug reports and feature requests
- 💬 Discussions - Questions and community support
- 📂 Examples - Check the
examples/directory for usage patterns - 🧪 Tests - Review the test suite for implementation details
🙏 Acknowledgments
- Nautobot - Network automation platform
- Model Context Protocol - MCP Python SDK
- ChromaDB - Vector database
- Sentence Transformers - Embedding models
📝 License
This project is licensed under the MIT License - see the LICENSE file for details.