๐ญ Predictive Maintenance MCP Server
A Model Context Protocol server that brings industrial machinery diagnostics directly to LLMs like Claude, enabling AI-powered vibration analysis, bearing fault detection, and predictive maintenance workflows all through natural conversation.
๐ง From Vibration Data and Machine Manuals to Actionable Insights: Transform raw sensor data into reports with ISO compliance checks, FFT analysis, envelope analysis and ML anomaly detection. PdM workflows supported by LLMs.

๐ Table of Contents
- โจ What Makes This Special
- ๐ฌ Proof of Concept & Community Invitation
- ๐ฌ Quick Examples
- ๐ Installation
- Configuration
- ๐ง Available Tools & Resources
- Architecture
- ๐ Sample Dataset
- ๐ก Usage Examples
- ๐ Professional Reports
- Documentation
- Debugging
- ๐งช Testing
- ๐ ๏ธ Development
- ๐ Roadmap & Recent Updates
- License
- Citation
- Acknowledgments
- Support
โจ What Makes This Special
-
๐ฏ Real Bearing Fault Data Included - 20 production-quality vibration signals from real machinery tests (3 healthy, 17 faulty)
-
๐ Professional HTML Reports - Interactive Plotly visualizations with automatic peak detection and frequency markers
-
๐ค ML Anomaly Detection - Train unsupervised/semi-supervised models (OneClassSVM/LOF) on healthy baselines with optional hyperparameter tuning
-
๐ ISO 20816-3 Compliance - Industry-standard vibration severity assessment built-in

-
๐ Advanced Diagnostics - FFT spectrum analysis, envelope analysis for bearing faults, time-domain feature extraction
Example analysis

-
๐ Zero Configuration - Works out of the box with sample data, auto-detects sampling rates from metadata
๐ฌ Proof of Concept & Community Invitation
This is a Proof of Concept (PoC) - a demonstration of feasibility showing how LLMs can be empowered with industrial diagnostics capabilities through the Model Context Protocol.
PoC Goals Achieved โ
- โ Real vibration data integration - 20 bearing fault signals with metadata (train: 14, test: 6)
- โ Professional analysis workflows - FFT spectrum, envelope analysis, ISO 20816-3 compliance
- โ ML anomaly detection - Semi-supervised learning with hyperparameter tuning
- โ Metadata-driven auto-detection - Sampling rates and signal units from JSON files
- โ Interactive HTML reports - Plotly visualizations with automatic peak detection
- โ Natural language interface - Complex diagnostics through conversational AI
๐ค We Invite the Community to Contribute!
This PoC demonstrates the potential. Now we need your expertise to make it production-ready.
How You Can Help:
- ๐ Add More Data - Real-world vibration datasets from different machines/sensors/industries
- ๐ง Expand Diagnostics - Gear fault detection, pump cavitation, motor electrical faults, misalignment
- ๐ค Improve ML - Deep learning approaches, advanced anomaly models, real-time streaming analysis
- ๐ Internationalization - Multi-language support, regional standards workflows (VDI, GB)
- ๐ Documentation - Tutorials, case studies, industrial validation, best practices
- ๐ Testing - Edge cases, validation with ground truth data, cross-validation studies
Get Involved:
- ๐ Report issues: GitHub Issues
- ๐ก Suggest features: Discussions
- ๐ Submit PRs: See CONTRIBUTING.md
- ๐ฌ Join the conversation: LinkedIn
Why This Matters:
Predictive maintenance is critical for Industry 4.0. Complex diagnostic and maintenance workflows can be integrated with LLMs to augment human engineering work when proper context and tools are provided. Through the Model Context Protocol (MCP), we bridge LLM reasoning capabilities with specialized diagnostic tools, enabling democratized access to expert-level machinery diagnostics and making industrial AI more accessible to engineers worldwide.
๐ฌ Quick Examples
Example 1: Bearing Fault Detection
Generate envelope report for real_train/OuterRaceFault_1.csv
Result: AI automatically:
- Detects sampling rate from metadata (97,656 Hz)
- Applies bandpass filter (500-5000 Hz)
- Generates interactive HTML report with bearing fault frequencies marked
- Identifies outer race fault at ~81 Hz with harmonics
- Saves report to
reports/envelope_OuterRaceFault_1_*.html
Example 2: ISO 20816-3 Vibration Assessment
Evaluate real_train/OuterRaceFault_1.csv against ISO 20816-3 standard
Result:
- RMS velocity: 4.5 mm/s โ Zone B (Acceptable for long-term operation)
- Interactive HTML report with zone visualization
- Compliance assessment and recommendations
Example 3: Machine Manual Integration + Diagnosis
1. Extract specifications from test_pump_manual.pdf
2. Calculate bearing frequencies for SKF 6205-2RS at 1475 RPM
3. Diagnose bearing fault in signal_from_pump.csv using calculated frequencies
Result: Complete zero-knowledge diagnosis:
- Extracts: Drive end bearing SKF 6205-2RS, operating speed 1475 RPM
- Calculates: BPFO=85.20 Hz, BPFI=136.05 Hz, BSF=101.32 Hz
- Diagnoses: Outer race fault detected with 3 harmonics
๐ More examples: See Usage Examples section below or EXAMPLES.md for complete workflows
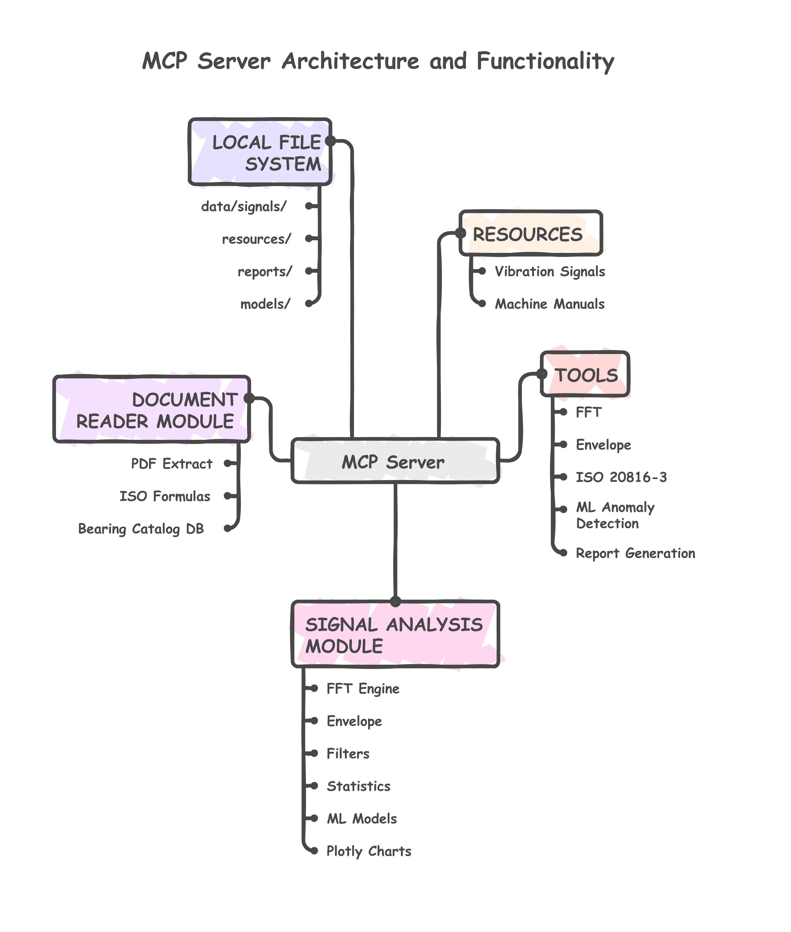
Available Tools & Resources
MCP Resources (Direct Data Access)
Resources provide direct read access for Claude to examine data:
๐ Vibration Signals
signal://list- Browse all available signal files with metadatasignal://read/{filename}- Read signal data directly (first 1000 samples preview)
Usage: Claude can directly read signals without calling tools first.
๐ Machine Manuals
manual://list- Browse available equipment manuals (PDF/TXT)manual://read/{filename}- Read manual text (first 20 pages)
Usage: Claude can answer ANY question about manual content by reading directly.
MCP Tools (Analysis & Processing)
Tools perform computations and generate outputs:
๐ Analysis & Diagnostics
analyze_fft- FFT spectrum analysis with automatic peak detectionanalyze_envelope- Envelope analysis for bearing fault detectionanalyze_statistics- Time-domain statistical indicators (RMS, Crest Factor, Kurtosis, etc.)evaluate_iso_20816- ISO 20816-3 vibration severity assessmentdiagnose_bearing- Guided 6-step bearing diagnostic workflowdiagnose_gear- Evidence-based gear fault diagnostic workflow
๐ค Machine Learning
extract_features_from_signal- Extract 17+ statistical features from vibration datatrain_anomaly_model- Train novelty detection models (OneClassSVM/LOF) on healthy data only, with optional semi-supervised hyperparameter tuningpredict_anomalies- Detect anomalies in new signals with confidence scores
๐ Professional Report Generation
generate_fft_report- Interactive FFT spectrum HTML report with peak tablegenerate_envelope_report- Envelope analysis report with bearing fault markersgenerate_iso_report- ISO 20816-3 evaluation with zone visualizationlist_html_reports- List all generated reports with metadataget_report_info- Get report details without loading full HTML
๐ก All reports are interactive Plotly visualizations saved to
reports/directory
๐ Machine Documentation Reader
list_machine_manuals- List available equipment manuals (PDF/TXT)extract_manual_specs- Extract bearings, RPM, power from manual (with caching)calculate_bearing_characteristic_frequencies- Calculate BPFO/BPFI/BSF/FTF from geometryread_manual_excerpt- Read manual text excerpt (configurable page limit)search_bearing_catalog- Search bearing geometry in local catalog (20+ common bearings)
MCP Resources:
manual://list- Browse available manualsmanual://read/{filename}- Read manual for LLM context
๐ฏ Upload pump manual โ Extract bearing specs โ Auto-calculate frequencies โ Diagnose signal
๐ Data Management
list_signals- Browse available signal files with metadatagenerate_test_signal- Create synthetic signals for testing
Architecture
The system follows a hybrid MCP architecture combining Resources (direct data access) and Tools (computational processing):

Detailed Structure
โโโโโโโโโโโโโโโโโโโโโโโโโโโโโโโโโโโโโโโโโโโโโโโโโโโโโโโโโโโโโโโ
โ CLAUDE / LLM CLIENT โ
โโโโโโโโโโโโโโโโโโโโโโฌโโโโโโโโโโโโโโโโโโโโโโโโโโโโโโโโโโโโโโโโโ
โ
โผ
โโโโโโโโโโโโโโโโโโโโโโโโโโโโโโโโโโโโโโโโโโโโโโโโโโโโโโโโโโโโโโโ
โ MCP SERVER (FastMCP) โ
โ โโโโโโโโโโโโโโโโโโโโโโโโโโโโโโโโโโโโโโโโโโโโโโโโโโโโโโโโ โ
โ โ RESOURCES (Direct Data Access) โ โ
โ โ โโโโโโโโโโโโโโโโโโโโโโโโโโโโโโโโโโโโโโโโโโโโโโโโโโ โ โ
โ โ โ Vibration Signals โ โ โ
โ โ โ โข signal://list โ โ โ
โ โ โ โข signal://read/{filename} โ โ โ
โ โ โโโโโโโโโโโโโโโโโโโโโโโโโโโโโโโโโโโโโโโโโโโโโโโโโโ โ โ
โ โ โโโโโโโโโโโโโโโโโโโโโโโโโโโโโโโโโโโโโโโโโโโโโโโโโโ โ โ
โ โ โ Machine Manuals โ โ โ
โ โ โ โข manual://list โ โ โ
โ โ โ โข manual://read/{filename} โ โ โ
โ โ โโโโโโโโโโโโโโโโโโโโโโโโโโโโโโโโโโโโโโโโโโโโโโโโโโ โ โ
โ โโโโโโโโโโโโโโโโโโโโโโโโโโโโโโโโโโโโโโโโโโโโโโโโโโโโโโโโ โ
โ โโโโโโโโโโโโโโโโโโโโโโโโโโโโโโโโโโโโโโโโโโโโโโโโโโโโโโโโ โ
โ โ TOOLS (Analysis & Processing) โ โ
โ โ โข FFT, Envelope, ISO 20816-3 โ โ
โ โ โข ML Anomaly Detection โ โ
โ โ โข Report Generation (HTML) โ โ
โ โ โข Manual Spec Extraction โ โ
โ โ โข Bearing Frequency Calculation โ โ
โ โ โข Bearing Catalog Search โ โ
โ โโโโโโโโโโโโโโโโโโโโโโโโโโโโโโโโโโโโโโโโโโโโโโโโโโโโโโโโ โ
โโโโโโโโโโโโโโโโโโโโโโฌโโโโโโโโโโโโโโโโโโโโโโโโโโโโโโโโโโโโโโโโโ
โ
โโโโโโโโโโโโโโดโโโโโโโโโโโโโ
โผ โผ
โโโโโโโโโโโโโโโโโโโโ โโโโโโโโโโโโโโโโโโโโโโโโโโโโโโโโโโโโ
โ SIGNAL ANALYSIS โ โ DOCUMENT READER MODULE โ
โ MODULE โ โ โโโโโโโโโโโโโโ โโโโโโโโโโโโโโ โ
โ โข FFT Engine โ โ โ PDF Extractโ โ ISO Formulasโ โ
โ โข Envelope โ โ โ (PyPDF2) โ โ BPFO/BPFI โ โ
โ โข Filters โ โ โโโโโโโโโโโโโโ โโโโโโโโโโโโโโ โ
โ โข Statistics โ โ โโโโโโโโโโโโโโโโโโโโโโโโโโโโโโโ โ
โ โข ML Models โ โ โ Bearing Catalog DB โ โ
โ โข Plotly Charts โ โ โ โข 20+ ISO bearings โ โ
โ โ โ โโโโโโโโโโโโโโโโโโโโโโโโโโโโโโโ โ
โโโโโโโโโโฌโโโโโโโโโโ โโโโโโโโโโฌโโโโโโโโโโโโโโโโโโโโโโโโโโ
โ โ
โผ โผ
โโโโโโโโโโโโโโโโโโโโโโโโโโโโโโโโโโโโโโโโโโโโโโโโโโโโโโโโโโโโโโโ
โ LOCAL FILE SYSTEM โ
โ โโโโโโโโโโโโโโโโโโโโโโโโ โโโโโโโโโโโโโโโโโโโโโโโโโโโโ โ
โ โ data/signals/ โ โ resources/ โ โ
โ โ โโโ real_train/ โ โ โโโ machine_manuals/ โ โ
โ โ โโโ real_test/ โ โ โโโ bearing_catalogs/ โ โ
โ โ โโโ samples/ โ โ โโโ datasheets/ โ โ
โ โโโโโโโโโโโโโโโโโโโโโโโโ โ โโโ cache/ (auto) โ โ
โ โโโโโโโโโโโโโโโโโโโโโโโโ โโโโโโโโโโโโโโโโโโโโโโโโโโโโ โ
โ โ reports/ โ โโโโโโโโโโโโโโโโโโโโโโโโโโโโ โ
โ โ โข FFT reports โ โ models/ โ โ
โ โ โข Envelope reports โ โ โข Trained ML models โ โ
โ โ โข ISO reports โ โ โข Scalers, PCA โ โ
โ โโโโโโโโโโโโโโโโโโโโโโโโ โโโโโโโโโโโโโโโโโโโโโโโโโโโโ โ
โโโโโโโโโโโโโโโโโโโโโโโโโโโโโโโโโโโโโโโโโโโโโโโโโโโโโโโโโโโโโโโ
Key Features:
- โ 4 MCP Resources - Direct read access to signals and manuals
- โ 25+ MCP Tools - Complete diagnostic workflow
- โ Hybrid Architecture - Resources for reading, Tools for processing
- โ Local-First - All data stays on your machine (privacy-preserving)
Installation
Quick Start (Python Package)
# 1. Clone repository
git clone https://github.com/LGDiMaggio/predictive-maintenance-mcp.git
cd predictive-maintenance-mcp
# 2. Run automated setup
python setup_venv.py
# 3. Activate environment
.venv\Scripts\activate # Windows
source .venv/bin/activate # Linux/macOS
# 4. Verify installation
python validate_server.py
๐ Detailed Installation Guide: See INSTALL.md for troubleshooting, Claude Desktop setup, and developer instructions.
From Source (Advanced)
git clone https://github.com/LGDiMaggio/predictive-maintenance-mcp.git
cd predictive-maintenance-mcp
pip install -e .
Configuration
Claude Desktop
Add to your Claude Desktop config:
- Windows:
%APPDATA%\Claude\claude_desktop_config.json - macOS:
~/Library/Application Support/Claude/claude_desktop_config.json
๐ Example config: See
claude_desktop_config_PYTHON_VENV.jsonfor a complete example
{
"mcpServers": {
"predictive-maintenance": {
"command": "C:/path/to/predictive-maintenance-mcp/.venv/Scripts/python.exe",
"args": ["C:/path/to/predictive-maintenance-mcp/src/machinery_diagnostics_server.py"]
}
}
}
Important Notes:
- Replace
C:/path/to/predictive-maintenance-mcpwith your actual project path- Use absolute paths for both
commandandargs- On macOS/Linux, use
.venv/bin/pythoninstead of.venv/Scripts/python.exe- Forward slashes (
/) work on all platforms, including Windows
After configuration, restart Claude Desktop completely.
VS Code
Add to your MCP configuration (.vscode/mcp.json or user settings):
{
"servers": {
"predictive-maintenance": {
"command": "/path/to/predictive-maintenance-mcp/.venv/bin/python",
"args": ["/path/to/predictive-maintenance-mcp/src/machinery_diagnostics_server.py"]
}
}
}
Adjust paths according to your system (use
.venv/Scripts/python.exeon Windows)
Sample Dataset
The server includes 20 real bearing vibration signals from production machinery:
Training Set (14 signals):
- โ 2 Healthy Baselines - Normal operation data
- ๐ด 7 Inner Race Faults - Variable load conditions
- โ ๏ธ 5 Outer Race Faults - Various severity levels
Test Set (6 signals):
- โ 1 Healthy Baseline - Validation data
- ๐ด 2 Inner Race Faults - Test conditions
- โ ๏ธ 3 Outer Race Faults - Test conditions
Note: Sampling rates and durations vary by signal (48.8-97.7 kHz, 3-6 seconds). All parameters auto-detected from metadata files.
๐ Full dataset documentation: data/README.md
๐ก Usage Examples
Quick Fault Detection
Diagnose bearing fault in real_train/OuterRaceFault_1.csv
BPFO=81.13 Hz, BPFI=118.88 Hz, BSF=63.91 Hz, FTF=14.84 Hz
Result: โ Outer race fault detected at ~81 Hz with harmonics
Generate Professional Report
Generate envelope report for real_train/OuterRaceFault_1.csv
Result: Interactive HTML saved to reports/ with bearing fault markers
Train ML Anomaly Detector
Train anomaly model on baseline_1.csv and baseline_2.csv
Validate on OuterRaceFault_1.csv
Result: Model detects fault with 95%+ confidence
๐ More examples: EXAMPLES.md for complete diagnostic workflows
๐ Professional Reports
All analysis tools generate interactive HTML reports with Plotly visualizations:
Why HTML Reports?
โ
Universal - Works with any LLM (Claude, ChatGPT, local models)
โ
Zero tokens - Files saved locally, not in chat
โ
Interactive - Pan, zoom, hover for details
โ
Professional - Publication-ready visualizations
โ
Persistent - Save for documentation and sharing
Report Types
| Report | Tool | Contents |
|---|---|---|
| ๐ FFT Spectrum | generate_fft_report() | Frequency analysis, peak detection, harmonic markers |
| ๐ฏ Envelope Analysis | generate_envelope_report() | Bearing fault frequencies, modulation detection |
| ๐ ISO 20816-3 | generate_iso_report() | Vibration severity zones, compliance assessment |
All reports include:
- Interactive Plotly charts (pan/zoom/hover)
- Automatic peak detection with frequency tables
- Metadata (signal info, analysis parameters)
- Timestamp and file references
Usage:
Generate FFT report for baseline_1.csv
โ Opens reports/fft_spectrum_baseline_1_20251111_143022.html in browser
Documentation
- EXAMPLES.md - Complete diagnostic workflows with step-by-step tutorials
- CONTRIBUTING.md - Contribution guidelines
- CHANGELOG.md - Version history
Debugging
Use MCP Inspector for interactive testing:
npx @modelcontextprotocol/inspector npx predictive-maintenance-mcp
Or from source:
uv run mcp dev src/machinery_diagnostics_server.py
๐งช Testing
This project includes a comprehensive test suite covering all analysis tools:
# Run all tests
pytest
# Run with coverage report
pytest --cov=src --cov-report=html
# Run specific test file
pytest tests/test_fft_analysis.py
# Run with verbose output
pytest -v
Test coverage includes:
- โ FFT analysis and peak detection
- โ Envelope analysis and bearing fault detection
- โ ISO 20816-3 evaluation and zone classification
- โ ML tools (feature extraction, training, prediction)
- โ Report generation system (HTML outputs)
- โ Real bearing fault data validation
See tests/README.md for detailed testing documentation.
๐ ๏ธ Development
Install Development Dependencies
pip install -e ".[dev]"
Code Quality
# Format code
black src/
# Type checking
mypy src/
# Linting
flake8 src/
๐ Roadmap & Recent Updates
โจ New in v0.2.1: Machine Documentation Reader (Beta)
AI-powered extraction of machine specifications from equipment manuals ๐
The system now includes a hybrid documentation reader that combines:
- ๐ Direct PDF Access - MCP Resources for full manual text reading
- ๐ Smart Extraction - Regex patterns for bearings, RPM, power ratings
- ๐งฎ Auto-Calculation - Bearing fault frequencies from geometry (ISO 15243:2017)
- ๐พ Caching System - Fast repeated queries with JSON caching
What it can do:
"What bearings are used in this pump?"
โ Extracts: Drive end: SKF 6205-2RS, Non-drive end: NSK 6206
"Calculate bearing fault frequencies at 1475 RPM"
โ BPFO: 85.20 Hz, BPFI: 136.05 Hz, BSF: 101.32 Hz, FTF: 9.47 Hz
"What type of mechanical seal is used?"
โ Type 21, carbon/ceramic faces (extracted from manual text)
Status: โ Core functionality working, comprehensive tests passing
Known Limitations:
- PDF reading requires PyPDF2 (optional dependency)
- Limited bearing catalog (extensible)
- No OCR for scanned PDFs (planned for v0.4.0)
See resources/machine_manuals/README.md for usage guide.
๐ฎ Planned for v0.4.0
๐ Vector Search for Large Documents
For manuals >100 pages, semantic search will be more efficient:
- ChromaDB/FAISS integration - Embed PDF chunks for semantic search
- Query examples: "bearing specifications", "maintenance schedule", "lubrication requirements"
- Benefit: Faster than sequential reading, context-aware retrieval
๐ท OCR Support for Scanned Manuals
Many older manuals are image-based PDFs:
- Tesseract integration - Extract text from scanned pages
- Preprocessing - Image enhancement for better accuracy
- Fallback: Graceful degradation if OCR unavailable
๐ Online Bearing Catalog Integration (Future)
- Optional feature: Web search for unknown bearings
- Privacy-first: User must enable explicitly
- Sources: SKF/FAG public catalogs (no API required)
๐ Additional Future Enhancements
- Real-time streaming: Live vibration signal monitoring
- Multi-signal trending: Compare historical data across assets
- Dashboard: Multi-asset fleet monitoring interface
- Mobile reports: Responsive HTML reports for field use
- Cloud integration: Optional Azure/AWS storage for large datasets
- Multimodal fusion: Vibration + temperature + acoustic + oil analysis
๐ก Have ideas? Open an issue or discussion to suggest features!
License
This project is licensed under the MIT License - see the LICENSE file for details.
Note: Sample data is licensed CC BY-NC-SA 4.0 (non-commercial). For commercial use, replace with your own machinery data.
Citation
If you use this server in your research or projects, please cite:
@software{dimaggio_predictive_maintenance_mcp_2025,
title = {Predictive Maintenance MCP Server: An open-source framework for integrating Large Language Models with predictive maintenance and fault diagnosis workflows},
author = {Di Maggio, Luigi Gianpio},
year = {2025},
version = {0.3.2},
url = {https://github.com/LGDiMaggio/predictive-maintenance-mcp},
doi = {10.5281/zenodo.17611542}
}
Blog post
๐ Building an AI-Powered Predictive Maintenance System with MCP and Claude
Acknowledgments
- FastMCP framework by @jlowin
- Model Context Protocol by Anthropic
- Sample Data from MathWorks
- Development Assistance: Core codebase and demonstration examples were developed with assistance from Claude by Anthropic to rapidly prototype and demonstrate the Model Context Protocol (MCP) concept for predictive maintenance applications. The coding assistant tool enabled quick iteration on the architecture, testing framework, and CI/CD pipeline.
โ ๏ธ Development Notice: This codebase was generated using Claude AI under human supervision to explore and validate MCP-based approaches for industrial diagnostics and predictive maintenance workflows. While the implementation demonstrates the potential of AI-assisted development for specialized engineering domains, thorough testing and validation are required before any production or safety-critical use. The project serves as a research prototype to evaluate how LLM-powered tools can enhance human expertise in machinery condition monitoring.
Support
- Issues: https://github.com/LGDiMaggio/predictive-maintenance-mcp/issues
- Discussions: https://github.com/LGDiMaggio/predictive-maintenance-mcp/discussions
Built with โค๏ธ for condition monitoring professionals