If you find this project useful, please star it ✨
Prometheus Protocol Monorepo
🏛️ The Trust Layer for the Open Agentic Web.
Please note that this project is under active development. APIs might change before version 1 is released.
Project Summary
Prometheus Protocol provides the three essentials for the open agentic web: a secure Passport (identity), a functional Bank Account (DeFi), and a trusted Marketplace (discovery). We believe the future of the web will be run by AI agents, and in this hackathon, we built the entire foundational layer to make that happen.
Table of Contents
- The Problem: Agents are Trapped
- The Solution: A Passport, a Bank Account, and a Marketplace
- The Proof: We Built It All
- Quick Links & Demos
- Getting Started
- System Architecture
- Core Components & Canisters
- The Completed Hackathon Journey
- Community & Contribution
- License
The Problem: Agents are Trapped
AI agents are incredibly powerful. They can reason, plan, and execute complex tasks. But right now, they're trapped.
On the open web, an agent is blind and broke. It can't prove who it is, it can't trust who it's talking to, and it has no way to pay for services on-chain. This is the single biggest blocker to a true, open agentic economy, leaving the door open for a future of closed, corporate "walled gardens."
The Solution: A Passport, a Bank Account, and a Marketplace
Prometheus Protocol sets them free. We give every agent three simple things: a secure Passport, an on-chain Bank Account, and a trusted Marketplace.
- Our Identity Layer is the Passport, letting agents prove who they are.
- Our Payments Layer is the Bank Account, for frictionless, on-chain transactions.
- Our App Store is the trusted marketplace where they can find and use audited services.
It’s the complete trust stack for AI agents to finally interact with the world.
We Didn't Just Design This. We Built It. All of It.
That's a big vision. But we're a team that executes. We didn't just build a feature. We built and shipped a live, end-to-end ecosystem from scratch during this hackathon.
1. We Built the Passport (The Identity Layer)
We forged the identity layer for the entire ecosystem: a production-ready, on-chain OAuth 2.1 provider, compliant with the latest MCP specification. This is the universal key that unlocks the open agentic web.
2. We Built the App Store (The Marketplace)
We launched the trusted marketplace where agents discover and connect to services. This is a complete, high-trust software supply chain, including:
- A feature-complete, on-chain App Store and service registry.
- An Auditor Hub & Reputation System where vetted auditors stake USDC to claim audit bounties.
- A full command-line interface (CLI) for developers and auditors.
3. We Built the Bank Account (The Agentic Money Layer)
Finally, we built the most critical piece: the financial tools that make an agent's bank account powerful. We didn't stop at an empty marketplace. We built a complete suite of agent-operable DeFi primitives, including:
- Core Wallet Primitives: Deployed
Easy WalletandSynapse Fundfor agents to manage allowances, transfer tokens, and operate secure on-chain wallets. - Decentralized Exchanges: Launched
KongSwap DEXandTranscendence DEXto provide multiple venues for agents to execute token swaps and access market data. - Market Intelligence: Created
Token WatchlistandRateStreamto provide on-chain oracles and registries for agents to discover assets and get real-time price information. - Earning & Speculation: Built
Final Score, a complete on-chain prediction market, allowing agents to deploy capital and generate returns.
Quick Links & Demos
- Live Marketplace: Discover, verify, and manage agent allowances
- Documentation: Read the Docs
- Pitch Deck Video: Watch our Vision & Architecture Overview
- Functional Demo: Watch the Full Protocol in Action
Getting Started
Requirements
- Node.js >= 18.x.x
- DFINITY SDK (
dfx) - pnpm (for monorepo management)
- Mops (Motoko Package Manager)
Quick Start
-
Clone and install
git clone https://github.com/prometheus-protocol/prometheus-protocol.git cd prometheus-protocol pnpm install mops install -
Deploy locally
# Start dfx with Docker networking enabled dfx start --host 0.0.0.0:4943 --domain localhost --domain host.docker.internal --clean --background # Deploy all canisters dfx deploy -
Configure canisters
# Automatically link all canister dependencies pnpm config:inject # Set up local dev environment (test tokens, cycles, etc.) pnpm setup:local -
Start verifier bots (optional)
# Register 6 dev verifier accounts with API keys and stakes pnpm exec tsx scripts/register-dev-verifiers.ts # Generate .env file for docker-compose pnpm exec tsx scripts/generate-verifier-env.ts # Start verifier bots in Docker cd packages/apps/verifier-bot/deployment docker-compose up -d # View logs docker-compose logs -f -
Run the frontend
pnpm --filter @prometheus-protocol/frontend dev
📖 See QUICKSTART.md for detailed instructions and troubleshooting.
Production Deployment
# Deploy to IC mainnet
dfx deploy --network ic
# Auto-configure all dependencies
pnpm config:inject -- --network ic
# Verify configuration
pnpm config:check -- --network ic
📖 See docs/PRODUCTION_DEPLOYMENT.md for the complete production guide.
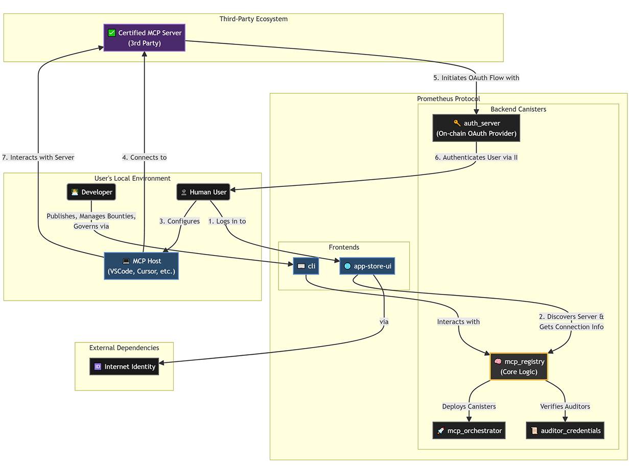
System Architecture
The protocol is a vertically integrated stack where each layer builds upon the last, ensuring a secure and seamless flow from user identity to service execution.


Core Components & Canisters
Our work is extensive and spans multiple repositories and on-chain services.
Core Protocol
| Component | Repository | Mainnet Canister ID |
|---|---|---|
| Marketplace UI | View Source | gyeil-qyaaa-aaaai-q32uq-cai |
| MCP Registry | View Source | grhdx-gqaaa-aaaai-q32va-cai |
| MCP Orchestrator | View Source | ez54s-uqaaa-aaaai-q32za-cai |
| Auditor Hub | View Source | eq6xo-cyaaa-aaaai-q32yq-cai |
| App Bounties | View Source | jld6p-yqaaa-aaaai-q33ra-cai |
| Usage Tracker | View Source | m63pw-fqaaa-aaaai-q33pa-cai |
| Leaderboard | View Source | jmcy3-viaaa-aaaai-q33rq-cai |
| OAuth Server | View Source | bfggx-7yaaa-aaaai-q32gq-cai |
| Motoko MCP SDK | View Repo | N/A |
| Create MCP Server | View Repo | N/A |
Agentic DeFi Primitives (MCP Servers)
| Component | Repository | Mainnet Canister ID |
|---|---|---|
| Token Watchlist | View Source | ljntu-eaaaa-aaaai-q34bq-cai |
| KongSwap DEX | View Repo | lr7wt-gaaaa-aaaai-q336a-cai |
| Easy Wallet | View Repo | l4kcz-fiaaa-aaaai-q34ca-cai |
| Final Score | View Repo | ilyol-uqaaa-aaaai-q34kq-cai |
| Synapse Fund | View Repo | ln3mc-raaaa-aaaai-q334a-cai |
| Transcendence DEX | View Repo | ic3fx-cyaaa-aaaai-q34la-cai |
| CycleOps Buddy | View Repo | imzi7-ziaaa-aaaai-q34ka-cai |
| RateStream | View Repo | k3quj-eqaaa-aaaai-q33za-cai |
The Completed Hackathon Journey
Our roadmap was a logical progression from foundation to a fully operational economy. We are proud to have delivered on every phase.
Phase 0: The Foundation (✅ COMPLETE)
Goal: Forge the complete, end-to-end stack for secure identity and payments.
- [x] Deployed a production-ready OAuth 2.1 provider and a full suite of SDKs, enabling any developer to build and monetize secure, on-chain services.
Phase 1: The Trust Layer (✅ COMPLETE)
Goal: Build the premier, high-trust software supply chain for provably safe services.
- [x] Shipped a feature-complete, on-chain App Store and Trust Hub, including a service registry, an audit and bounty marketplace, and a full command-line interface for developers and auditors.
Phase 2: Ecosystem Growth (✅ COMPLETE)
Goal: Build the complete economic and social infrastructure to bootstrap a self-sustaining economy.
- [x] Launched a full suite of incentive systems: a developer bounty board, a Genesis Grant program, an Auditor Hub with staking and reputation, and a "Usage Mining" system to reward end-users with USDC.
Phase 3: The Agentic Money Layer (✅ COMPLETE)
Goal: Evolve from a foundational protocol into a professional, scalable, and accessible marketplace ready for widespread adoption.
- [x] Professionalizing the Marketplace: Established clear SOPs for auditors, and implemented a robust cycles monitoring and top-up system for service reliability.
- [x] Expanding the Economy: Enhanced the Motoko SDK with programmatic charging and built a full suite of Agentic DeFi primitives (DEXs, Wallets, Oracles).
- [x] Scaling Developer Adoption: Integrated with the official MCP registry to maximize discoverability.
- [x] Accelerating Community Growth: Scaled our community engagement through targeted outreach, tech meetups, and a steady stream of high-quality tutorials and guides.
Community & Contribution
Prometheus is a fully open-source project, and we welcome contributions of all kinds.
- ⭐ Star the repo: The easiest way to show your support!
- 💬 Join the conversation: Join our Discord server to chat with the team and community.
- 🐞 Report bugs: Find a bug? Open an issue in the Issues tab.
- 💡 Suggest features: Have an idea? Start a discussion in the Discussions tab.
- ✍️ Contribute code: Check out our Contribution Guidelines to get started.
License
This project is licensed under the MIT License. See the LICENSE file for details.